


原标题:兰州大学第一医院(第一临床医学院)科研团队研发“水凝胶外泌体递送体系”为肝纤维化治疗提供新路径
近日,兰州大学第一医院(第一临床医学院)、甘肃省生物治疗与再生医学重点实验室李汛教授、姚佳研究员团队创新性地提出“水凝胶+工程化外泌体”靶向治疗策略,成功研发出一种水凝胶-干细胞外泌体递送给药体系,为肝纤维化的逆转开辟了全新的治疗路径。该项研究成果发表在国际知名纳米医学期刊ACS Nano。论文题目为Hydrogel Loaded with Aminoethyl Anisamide-Modified Exosomes Attenuates Hepatic Fibrosis by Targeting Activated Hepatic Stellate Cells,第一作者为兰州大学第一临床医学院博士孙宗斌。此项研究不仅是在纳米医学领域的重要突破,更是兰州大学医学研究在“科研服务临床、创新造福患者”的探索中又迈出了坚实的一步。

肝纤维化是乙肝、丙肝、酒精性肝病、脂肪性肝病等多种慢性肝病发展的病理生理结果,其进一步发展会引起肝脏结构的改变和肝功能的受损,最终导致肝硬化和肝功能衰竭。全球每年约有200万患者因肝脏疾病离世,其中近一半为肝硬化及其并发症。在甘肃省,慢性肝病患者基数大,乙肝、丙肝流行时期长,酒精和脂肪性肝病负担也日益增加。肝纤维化发病率居高不下,且患者多集中在基层,缺乏有效治疗手段。如何阻断和逆转肝纤维化已成为全球医学界的挑战,更是甘肃省乃至我国公共卫生领域亟待解决的重要课题。


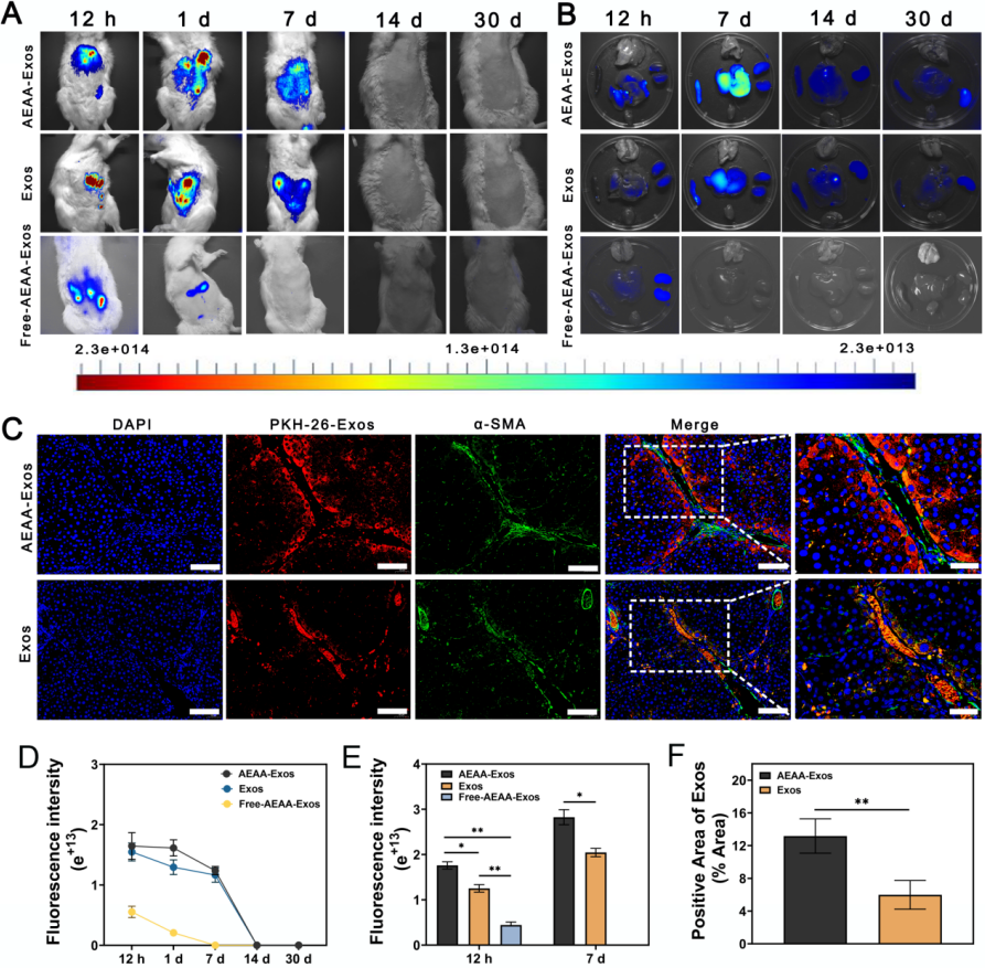
李汛教授课题组扎根西部,长期致力于肝胆胰重大疾病防治,深耕干细胞治疗终末期肝病、肝脏组织器官修复等前沿方向,形成了“临床问题—基础研究—临床转化”的科研闭环。该项研究创新性地将具有修复再生和抗纤维化潜力的人脐带间充质干细胞来源外泌体(hucMSC-Exos)经氨基乙酰茴香酰胺(Aminoethyl Anisamide,AEAA)进行精准“改造”,让外泌体能够准确识别并靶向肝纤维化进程中的关键细胞——活化的肝星状细胞,实现靶向修复。与此同时,将靶向外泌体装载于水凝胶,利用可注射水凝胶(CMC-OD/TA-Fe(III))作为“药物仓库”,在体内缓慢释放外泌体,延长其作用时间,通过腹腔注射方式将外泌体无损输送至肝脏病灶,同时实现“持续释放+精准打击”。研究结果显示,该外泌体水凝胶能够显著缓解肝纤维化并具有良好的生物安全性。在细胞实验中,改造后的外泌体能有效进入靶细胞,降低氧化应激,抑制胶原沉积。在动物实验中,该系统在肝脏中滞留时间延长至4周,明显减轻小鼠肝纤维化程度并降低炎症反应。

该研究创新性地将水凝胶与工程化外泌体结合,解决了外泌体在体内半衰期短、靶向性差的难题,为慢性肝损伤、肝纤维化、肝硬化的治疗提供了新思路,具备良好的临床转化前景,制备工艺已申报发明专利。团队将进一步推动这一成果的临床前研究和临床试验,建立西北地区慢性肝病防治科研与转化平台,力争将其应用于肝纤维化、肝硬化及其他慢性肝脏相关疾病,为甘肃乃至全国的慢性肝病防治提供新的方案,提高患者的生存质量。
原文链接:
https://pubs.acs.org/doi/10.1021/acsnano.5c06003
(兰州大学新闻网)