


2024年七里河区义务教育
招生入学工作实施方案
为深入贯彻党的二十大精神,落实国家、省市对义务教育学校招生工作的管理要求,健全公平入学长效机制,根据《中华人民共和国义务教育法》和《甘肃省教育厅关于做好2023年普通中小学招生入学工作的通知》(甘教基函〔2023〕6号),市教育局《2024年兰州市义务教育招生入学工作实施意见》(兰教发〔2024〕39号)文件精神,按照兰州市七里河区人民政府办公室《七里河区进一步加强控辍保学提高义务教育巩固水平实施方案》文件要求,结合我区实际,特制定本方案。
一、招生原则
(一)坚持属地管理
全区义务教育招生入学工作实行“市级协调指导,县(区)为主管理”的体制,由区教育局制定《2024年七里河区义务教育招生入学工作实施方案》,各学校拟定《招生简章》,确保我区所有适龄儿童全部接受义务教育。我区初中招生工作由市教育局学生工作科和七里河区教育局教育办等部门组成市区联合招办统一组织实施。
(二)坚持免试相对就近
义务教育阶段学校招生严格按“免试入学,相对就近”原则,公办小学采取划片线上报名、线下审核入学,公办初中采取对口划拨入学。不得以任何形式的考试或变相考试方式确定生源,严禁将各类竞赛证书、学科竞赛成绩或考级证明等作为招生依据。
(三)坚持全纳平等
严格落实《义务教育法》和《未成年人保护法》,强化政府法定责任,依法保障每个适龄儿童少年平等接受义务教育的权利。各校招生时要重点关注残疾儿童少年、特困家庭儿童少年、留守儿童少年、随迁子女等的入学情况。
(四)坚持公正公开
各学校对《招生简章》中的招生政策、招生范围、招生计划、招生程序、招生结果、咨询渠道等向社会全面公开,自觉接受社会监督。各学校要规范招生行为,确保招生机会公平、程序公开、结果公正。
(五)坚持公民同招
坚持公办民办学校一视同仁、公平发展原则,民办凯文学校和兰州市学府致远学校招生纳入审批地统一管理,与我区公办学校同步报名、同步开展招生、同步注册学籍。
二、招生条件
(一)小学阶段
1.招生对象:本区户籍适龄儿童和符合条件的外来务工随迁子女适龄儿童。
2.入学年龄:凡年满六周岁(2018年8月31日前,含8月31日出生)的适龄儿童。
本区户籍适龄儿童因身体状况需要延缓入学的,其父母或其他法定监护人应当提出申请,报区教育局教育办批准备案。各学校不得要求适龄儿童开具未入学证明。
(二)初中阶段
凡2024届七里河区小学毕业生、在外地就读需回户籍所在地升学的本区户籍小学毕业生、在我区升学符合条件的非本区户籍的来兰人员随迁子女小学毕业生,均可免试升入七里河区的对口初中学校。
三、招生时间
(一)小学阶段
我区小学招生方案于6月12日向社会公布,招生录取工作于7月15日前完成。
(二)初中阶段
我区初中招生工作严格按照市教育局《2024年兰州市义务教育招生入学工作实施意见》(兰教发〔2024〕39号)文件规定时间组织实施。
四、招生办法
(一)小学阶段
1.合理划定招生片区。2024年我区小学招生继续坚持以单校划片为主要方式,部分生源密集学校实行双片区或多片区的划片方式。根据区域内教育规划布局、历史沿革、学校分布、办学规模、周边生源、交通状况、家庭住址及户口等因素,按相对就近原则划分各校招生范围,并予以公开。对实际就学人数超出学校招生计划的片区适龄儿童,由区教育局招生工作办公室统筹协调解决,确保不新增大班额,确保区域内申请入学的适龄儿童全部入学。
2.继续实行网上报名。2024年我区小学一年级继续采取网上预报名加现场验证的方式招生,实行公安、住建、教育等部门联动的网络报名审核机制。
3.继续实行排序录取。继续坚持“人房户一致”优先,坚持同一学校片区内一套房产六年只提供一个学位(同一户主符合计划生育政策情况除外)的政策。对片区内适龄儿童按有房有户、有户无房第一类(个人户口)、有房无户、有户无房第二类(公共集体户口)、无户无房等情况,排序录取入学。对于人户分离、空挂户等特殊情况,没有被片区学校录取的适龄儿童由区教育局招生办公室统筹安排到其他有学位的公办学校入学。
4.确保入学材料真实有效。各学校要规范学生信息采集,学生信息采集包括学生基本信息、家庭住址及家长姓名、联系方式等必要信息,严禁采集学生家长职务和收入信息。学生信息采集工作应在招生入学时一次性采集,不得利用各类APP、小程序随意反复采集学生相关信息。
适龄儿童报名时提供的材料应真实有效,对于提供虚假材料,破坏招生秩序,弄虚作假,有失诚信的,一经查实视其情节做出处理:七里河区户籍儿童将不再享有片区学校的入学资格,由区教育局招生工作办公室按“相对就近且有学位”的原则统筹调配入学;随迁子女将不再享有七里河区学校入学资格。
(二)初中阶段
初中招生继续按照“免试入学、相对就近、对口划拨、兼顾户口”和“大稳定、小调整”的原则,采取对口划拨方式入学。我区初中招生对口划拨方案经市教育局审批,由市教育局统一向社会公布。对口划拨分配依据为2023年9月30日之前我区上报市教育局备案的小学毕业生信息库。城市四区的小学毕业生不允许跨区流动入学。
(三)高校及事业单位所办学校招生
兰州理工大附属小学招生工作由七里河区教育局统一管理。在确保兰州理工大教职工直系子女入学的基础上,小学继续采取划片招生,初中继续采取对口划拨招生。小学招生具体划片方案由七里河区教育局确定,初中招生具体划拨方案由市区联合招办确定。兰州理工大职工子女入学,应由高校人事部门出具正式函件进行统一认定。小学由招生学校提前进行初审并报区教育局教育办审核备案,初中由招生学校提前进行初审并报市、区联合招办审核备案。
兰州理工大附属小学招生报名必须在我区的统一招生平台中进行,不得擅自招收片区之外的“联办、共建”等单位职工子女入学,不得无故拒绝片区内符合条件的适龄儿童少年入学。对于不按招生规定、不纳入统一平台所招学生将不予审批学籍手续。
(四)民办学校招生
按照省教育厅关于民办学校纳入审批地统一管理原则,学府致远学校小学部可通过区教育局统一指定的招生平台和公办学校同步进行网上报名招生。如果学府致远学校(包括中小学部)和凯文中学(初中部)在网上统一报名录取结束后仍未完成招生计划,在秋季开学前可补录有就读意愿的外地回兰学生及外来务工随迁子女,但不得录取其他学校已录取的学生。
学府致远学校和凯文中学在核定的招生计划与范围内招生。学校招生简章及公告,须报七里河区教育局备案后方可向社会公布。招生简章内容应包括学校办学情况、招生计划、收费标准、招生形式、办学特色等,宣传内容要实事求是,不得夸大宣传误导学生,严禁以高额物质奖励、虚假宣传、签订协议书等不正当方式招揽生源。
已被民办学校录取的学生,不再参加统一的片内招生和划拨分配。未被民办学校录取的学生由辖区教育行政部门安排到对应片区公办学校入学,若无空余学位,按照相对就近的原则统筹安排到其他公办学校入学。已被民办学校录取的学生,不得放弃录取;放弃录取的学生,由区教育局招生办公室统筹安排到其他公办学校入学,且小学学生将不能享受小升初对口划拨政策、初中学生将不能享受优质高中招生名额对口分配政策。
(五)政策性保障群体招生
1.全力保障外来务工随迁子女入学。各校要深入推进“两为主、两纳入、以居住证为主要依据”的随迁子女义务教育入学政策,不断完善相关措施,合理确定入学条件,不得随意提高入学门槛,全面清理取消不合规的随迁子女入学证明材料及时限要求,不得要求提供户籍地无人监护等无谓证明材料,切实保障符合《居住证暂行条例》规定条件的随迁子女能在流入地接受义务教育、应入尽入。学校要实行随迁子女与本地户籍学生混合编班、统一管理,加强对随迁子女的教育管理服务,保障随迁子女平等接受义务教育。
2.依法保障残疾儿童少年入学。积极推进融合教育,任何学校不得拒绝接收具有接受普通教育能力的适龄残疾儿童少年随班就读;不能随班就读的残疾儿童少年,由区教育局协调安排开展送教上门服务,严防因残失学辍学。
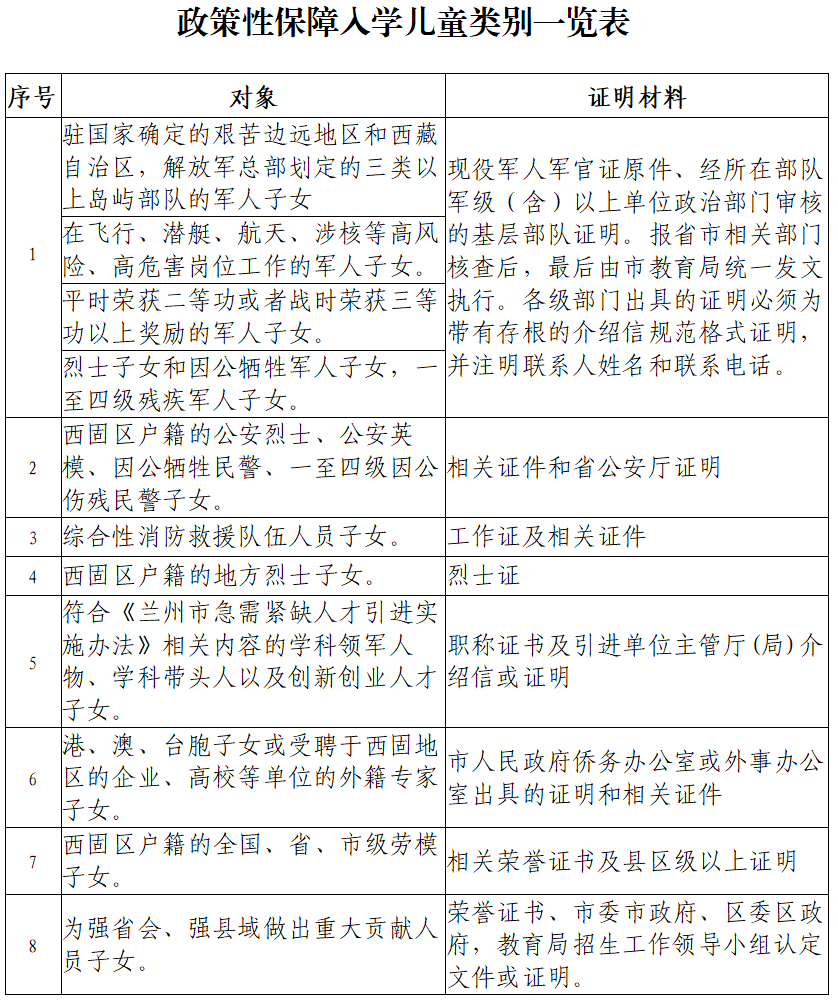
3.落实各类优抚对象子女入学政策。对烈士子女、符合条件的现役军人子女、公安英模和因公牺牲伤残警察子女、国家综合性消防救援队伍人员子女、高层次引进人才子女以及其他符合条件的优抚对象,各校要依据相关政策和程序,妥善安排入学。在七里河城区工作生活的农村建档立卡贫困家庭的适龄儿童,可在城区小学入学报名招生系统“政策性保障”栏提出申请,经学校认定后入学。
五、招生日程安排
(一)6月12日,由区教育局和区宣传部通过报刊、网站、七里河教育微信公众号、QQ群和企业微信群等渠道统一向社会公布《2024年七里河区义务教育招生入学工作实施方案》,辖区各小学于6月24日至30日公示《招生简章》。学校《招生简章》要明确招生条件、招生范围、招生时间、招生办法、报名网址以及家长报名时需提供的证件资料等,同时各校要做好招生的风险评估和预警工作。
(二)7月1日-7月5日,网上报名,各校在网上进行预审信息(学校审核后立即给家长手机发送提示短信)。
(三)7月6日-7月9日,学校现场审核证件(学校审核后立即给家长手机发送提示短信)。
(四)7月11日,学校对适龄儿童进行网上录取工作(录取结果学校立即给家长手机发送提示短信)。
(五)7月12日-7月13日,区教育局对辖区内未被学校录取的适龄儿童进行调配。
(六)7月14日,公示新生名单,新生报名注册。
(七)9月30日,前各校完成一年级新生学籍的录入和注册工作。
六、网上报名需准备的证件资料
(一)本区户籍的适龄儿童
需提供:本人户口簿和法定监护人在辖区内的房产证(或网签过的购房合同)等基本证明材料。特殊情况的如有户无房还需提供监护人在城市四区无房证明。
(二)本区乡镇特殊情况
因我区农村学校布局调整,居住地小学已整合撤并,家长在七里河城区务工且户籍是本区乡镇整合撤并小学区域内的常住适龄儿童。
需提供:原籍户口簿原件、城区房产证(或购房合同或租房合同)、区拆迁办签订的拆迁协议或当地学校整合撤并证明(学校整合撤并证明由当地中心校出具)。
(三)优抚政策照顾对象
烈士子女、符合条件的现役军人子女、公安英模和因公牺牲伤残警察子女、国家综合性消防救援队伍人员子女、高层次引进人才子女以及其他符合条件的优抚对象。
需提供:相关照顾文件和证件。
(四)外来务工随迁子女适龄儿童
需提供:原籍本人户口簿原件、现住地监护人居住证(《甘肃省暂住登记凭证》等无效)、房产证或租房合同。居住证办理截止时间:2024年6月30日(含)之前。
七、招生顺序
学校按以下顺序审核证件并确认招生顺序:
(一)有房有户的适龄儿童(A类);
(二)有户无房第一类(个人户口)的适龄儿童(B类);
(三)有房无户的适龄儿童(C类);
(四)有户无房第二类(公共集体户口)的适龄儿童(D类);
(五)无户无房的适龄儿童(E类)。
学校按照以上顺序,依据招生计划录满为止。未被录取的各类适龄儿童,学校要依据政策向家长和学生做好解释说明工作,并且由区教育局招生工作办公室按“相对就近且有学位”的原则调配入学。对不服从调配的适龄儿童,区教育局招生工作办公室再不进行第二次调配,视为自愿放弃在七里河区公办学校入学资格。
八、录取流程
(一)本区户籍、照顾政策适龄儿童报名录取流程
七里河区户籍适龄儿童采用“网上入学申请、现场审核、自主录取”+“调配入学”的办法。
1.网上入学申请:监护人登录七里河区小学入学报名招生系统(网址详见学校《招生简章》),录入个人信息,选择片区学校(只选1所学校)。
2.现场审核:监护人根据入学报名招生系统通知,持证明材料到片区学校进行资料审核、类别认定,政策性保障入学资格认定。学校依据落户时间和购房时间等对各类别适龄儿童进行排序。
3.招生入学:学校按顺序依次对户籍是七里河区的片区内适龄儿童进行录取。如果因招生计划限制,无法将某一类适龄儿童全部录取,则按落户时间和购房时间的顺序等,依次录取。超计划及优抚政策照顾对象、集体户、公共户、挂靠户、空挂户等“房户不一致”的适龄儿童;不符合六年一个学位政策和因故放弃民办学校入学的适龄儿童,将由区教育局招生工作办公室在全区范围内,按“相对就近且有学位”的原则调配入学。
4.注册报名:适龄儿童根据入学报名招生系统通知或短信提示到学校报名注册。
(二)外来务工随迁子女适龄儿童报名录取流程
外来务工随迁子女等适龄儿童采用“网上入学申请、现场审核、自主录取”+“调配入学”的办法。
1.网上入学申请:监护人登录七里河区小学入学报名招生系统(网址详见学校《招生简章》),录入个人信息,选择片区学校(只选1所学校)。
2.现场审核:监护人根据入学报名招生系统通知,持相关证明材料到片区学校进行现场资料审核和类别认定,学校依据购房时间和居住证签发时间等对各类别适龄儿童进行排序。
3.招生入学:学校对符合条件的适龄儿童按顺序依次录取。未被学校录取的适龄儿童由区教育局招生工作办公室根据全区学位空额情况,按“相对就近且有学位”的原则调配入学。
4.注册报名:适龄儿童根据入学报名招生系统通知或短信提示到学校报名注册。
九、一年级招生计划
2024年七里河区城区学校一年级计划招收163个教学班,8829名适龄儿童;农村学校学位充足,满足上学条件的适龄儿童学校全部接收。
十、学校招生片区
2024年七里河区小学一年级招生片区如下:
1.华林路第一小学:华林坪三马路以上至烈士陵园,沈家坡及工林路1号(含)-465(含)单号段,2号(含)-244(含)双号段。
2.华林路第二小学:华林坪地区南起二马路(含),北到太平沟(含)。
3.上西园小学:上西园地区,林家庄421号(含)以西,北起兰新铁路,南至南山路,五星坪油库(含)。
4.西园小学:林家庄1号(含)-420号(含)。
5.七里河区第二小学:一是东起小西湖公园西门至女人街小巷以西,西至总院(不含),南起西津东路至西湖后街综合市场以北(以市场为界),北至南滨河路;二是梁家庄1号(含)-31号(含)(不含公交集团内的梁家庄19号和20号)。
6.柏树巷小学:东起拱北路,西至硷沟沿路东,南起兰新铁路,北至西津东路。
7.五星坪小学:五星坪地区,工林路华林山桥以西,南山路以南。
8.兰工坪小学:兰工坪路1号(含)-631号(含);兰工坪北街1号(含)-97号(含);兰工坪南街1号(含)-300号(含);建西东路1号(含)-567号(含)单号段(含裕华家园、小西坪粮库);机车厂第五福利区;晏家坪50号(即原兰州市汽车运输五队);兰阿铁路以南,骆驼巷123号(含)-134号(含),320号(含)-420号(含)。
9.晏家坪第二小学:晏家坪街道(包括省建二公司家属区1-5村、534家属院、地质三队、晏北路)。
10.硷沟沿小学:硷沟沿,骆驼巷,兰临路一线,北至兽医研究所。
11.西湖小学:一是东起磨沟沿,西至小西湖公园西门至女人街小巷以东,南起西津东路,北至南滨河路;二是东起文化宫至华林山太平沟,西至拱北沟以东,南起陇海铁路以北,北至西津东路。
12.七里河小学:一是东起梁家庄32号(含)(其中含公交集团内的梁家庄19号和20号),西至七里河桥头以东,南起兰新铁路,北至西津东路;二是东起西津东路468号(含),西至体育街(含水电四局家属院、省电力公司住宅小区),南起西津东路,北至西湖后街综合市场以南(以市场为界)到体育街(不含总院)。
13.安西路小学:一是东起总院(含),体育街以西,西至七里河桥头,北起南滨河路,南至西津西路(不含省电力公司住宅小区);二是省中医院和吴家园单号1号(含)-213号(含)。
14.王家堡小学(含曦华源分校):一是东起七里河北街,西至敦煌路,南起西津西路,北至瓜州路;二是东起省中医医院(不含)以西,从王家堡1号起,西至吴家园西路,南起瓜州路,北至吴家园巷以南(以吴家园巷马路为界);三是曦华源四期·黄河壹品小区。
15.西站小学:一是东起兰西铁路文化宫、军供站(含),西至兰州西客站(即西站西路269号以上单号,106号以上双号;建西西路和三角线全号(不含西客站),南起武威路黄峪桥,北至西津西路(武威路全号;西津西路55号(含)以上单号)。二是民乐路与乐山街交叉路口以东号,即民乐路1-155单号,2-64双号;武山路1号(含)-189号(含)单号,2号(含)-258号(含)双号(不含乐山街);三是建西东路420-522双号(铁建丽苑以西)。
16.建兰路小学:东起七里河南街,西至兰西铁路文化宫,军供站(不含),南起小西坪粮库铁路专用线,建西东路双号,北至西津西路。
17.吴家园小学:东起七里河桥北街,西至吴家园西路、敦煌路,南起吴家园巷以北,北至南滨河路(不含明皇家园、国资委家属院和曦华源)。
18.健康路小学:东起吴家园西路,西至敦煌路,北起火星街(含明皇家园、国资委家属院、曦华源),南至瓜州路。
19.敦煌路小学:一是东起敦煌路,西至兰石东街以东(含豪布斯卡泽园、澜园和瀚园);二是金港城糖酒市场(456号-556号)以东,北起南滨河路,南至西津西路。包括任家庄1号(含)-499号(含)和“美林郡”住宅小区,郑家庄双号2号(含)-282号(不含)。
20.火星街小学:一是东起任家庄501号(含)-899号(含),西至琨瑢巷,南起西津路,北至火星街;二是东起任家庄499号(不含),西至琨瑢巷以东;三是东起郑家庄282号(含)以西,西至金港城(不含),南起火星街,北至南滨河路(糖酒市场至光华街以西),包括郑家庄356(含)-404号(含),滨河西路大于107号(含)号段(含南滨河中路金港新城高住楼981-985号);“金惠”家园、“明珠”小区和“金建”小区。
21.兰州八十九中小学部:一是西客站西入口豪布斯卡琨瑢巷以西(含4-10号地),西至银滩南路,南起西津西路,北至火星街—河湾堡东街—南滨河路(含悠悠小区)—金港装修建材市场—马滩南路;二是苗圃花园、天泰世纪嘉园、东立开泰园和恒大名都等小区。
22.西津路学校:东起西客站(含),西至西津西路608号(含)-1031号(含),南至兰新线,北至西津西路。
23.崔家崖小学:崔家崖村1-4队,水泵厂、肉联厂、农机仓库、机电仓库、省建木材厂、省建602处、李家沟村和辖区内城市居民户籍的适龄儿童。
24.秀川小学:东起西津西路690号(含),西至恒大名都(不含),南起西津西路,北至南滨河路武警一支队(不包括户籍是崔家崖村、马滩村的适龄儿童)。
25.龚家湾第一小学:龚家坪东路52号(含)-60号(含)(即兰州九中);龚家坪西路152号(含)、胜利家园、龚家湾一队和城镇居民、兰港怡园A、B区,即原兰港怡园龚家坪西路284号和永安小区龚西路152号;彭家坪东路302(含)-350号(含)、171号(含)-299号(含)、131号(含)-169号(含),祥瑞嘉园、龚家湾二队,武警医院,龚家坪北路,即工业学院家属院、真空厂龚家坪北路59号(含)之前号段,王家堡村和三汇悦郡。
26.龚家湾第二小学:龚家湾南路(含欣德小区),龚家湾路单号63号(含)以上、双号160号(含)以上,烟草仓库,商通厂,建兰新村,地毯厂,龚家湾第三、四、五、六队,轴承厂(1、2铁路大楼家属区),市三院和变电所小区。
27.龚家湾第三小学:一是东起乐山街(含)、武山路与乐山街交叉口以西的武山路260号以后双号段,民乐路与乐山街交叉口以西单号157(含)以后、双号66(含)以后,西至龚家坪北路以东(不含工业学院家属院6-64双号),南起武山路以北,北至民乐路乐山街路口以西(含乐山街)。二是龚家湾北路61号(含)-559号(含),毛牛沟和富润家园小区。
28.兰州八十六中小学部:武山路191(含)以上单号,龚家湾路单号61号(含)以内、双号158(含)以内,机车厂第四福利区。
29.银滩泽华小学:一是东起金港装修建材市场(不含悠悠小区),西至南滨河路武警四支队(不含),南起新规划S186规划路,北至南滨河路;二是映河苑小区。
30.崔家崖第二小学:崔家崖社区5-8队、白石头沟。
31.后五泉小学:后五泉村和尖峰小区、山泉家园和金泉等小区。
32.花寨子小学:花寨子村和侯家峪村适龄儿童。
33.兰州二十九中小学部:西果园湖滩村(窎岭村)、草原村(古路坡村)、青岗村、上岭村、西果园王家庄村、袁家湾村、圈滩村(鹞子岭村)等地区。
34.西果园小学:上果园村、西果园村及百合小镇。
35.任家庄小学、彭家坪学校和彭家坪第二小学:龚一校和龚二校招生片区以西地区,包括青黛鸿儒园小区、创智国际小区、恒大翡翠华庭等住宅小区。
36.兰州三十六中小学部:八里窑社区、五里铺村和沈家坡地区及沈家坡以上小区。
37.兰州师范附属小学:敦煌路街道金港城社区。
38.理工大附属小学:理工大本校和分校的适龄儿童。
39.火星街小学百郦湾分校:南滨河路百郦湾住宅小区;慈爱家园双号670号(含)-684号(含);保利理想城;户籍是崔家大滩的适龄儿童。
40.兰州市东郊学校未来城市分校:一是北起T219#道路(彭家坪西路),南至S207#规划道路(华苑路),西起灌渠、东至B214#道路(丽苑街);二是北起S207#规划道路(华苑路)、南至S202#规划道路(彭家坪南路)、西起B224#规划道路(彭园东街)、东至E226#规划道路(东坪街)。
41.安西路小学文铂分校:中海铂悦府、中海铂悦世家和中海铂悦公馆小区的适龄儿童。
42.学府致远学校小学部:审批地户籍适龄儿童及符合条件的随迁子女。
43.万达九年一贯制学校:万达一至六期住宅小区;有学位的情况下可以招收苗圃花园、天泰世纪嘉园、东立开泰园和恒大名都等住宅小区的适龄儿童。
44.马滩九年一贯制学校:东起马滩南路,西至南滨河中路(长城·嘉峪苑);北起S186规划路(不含映河苑),南至兰州老街(含)。
45.七里河小学中车分校:北起晏家坪北路与晏家坪东街交界处,南至兰工坪南街;东起机车厂住宅小区,西至晏家坪东街。具体门牌号段为七里河区晏家坪东街121#-177#(单号)。
46.华林路第一小学、华林路第二小学、西湖小学、柏树巷小学、西园小学、上西园小学、七里河区第二小学和兰州三十六中小学部等学校可招收孙家台小区的适龄儿童。
47.王家堡小学和安西路小学可招收东起省妇幼保健院,西至建兰路步行街,北起瓜州路,南至西津路;吴家园单号215—341号的适龄儿童。
48.王家堡小学和健康路小学可招收阳光家园的适龄儿童。
49.兰工坪小学和晏家坪第二小学可招收城南国际住宅小区的适龄儿童。
50.火星街小学百郦湾分校和兰州八十九中小学部可以招收户籍是崔家大滩的适龄儿童。
51.银滩泽华小学和兰州八十九中小学部可以招收马滩新村(马滩中街)的适龄儿童。
52.兰州八十六中小学部和龚家湾第二小学可以招收龚家湾第三、四、五和六队的适龄儿童。
53.兰州八十六中小学部和龚家湾第三小学可以招收省建一公司杨家桥家属院的适龄儿童。
适龄儿童按招生划片到网上对应学校注册报名。
十一、招生规范
(一)严格招生行为
各学校要严格执行《教育部办公厅关于严格规范大中小学招生秩序的紧急通知》(教学厅〔2019〕8号)、《兰州市中小学招生工作“十不准”》《兰州市严格规范办学行为十项规定》《兰州市治理义务教育择校乱收费实施方案》等文件要求,严格落实教育部招生入学“十项严禁”纪律要求,严格执行招生计划,严格按照招生办法和程序开展工作,严禁无计划、超计划组织招生,严禁以各类考试、竞赛、培训成绩或证书证明等作为招生依据,不得以笔试、面试、面谈、考察或评测等名义选拔学生。严禁提前组织招生,严禁变相“掐尖”选生源。严禁以物质奖励、虚假宣传等不正当手段招揽、争抢生源。严禁借招生入学工作收取或变相收取与入学挂钩的赞助费。严禁以“国际部”“国际课程班”“境外班”等名义招生。辖区各学校不得以任何理由拒绝区教育局统筹安排的学生和按规定应接收的具有接受普通教育能力的残疾学生及外来务工随迁子女。
各学校要及时按要求向区教育局招生工作办公室报备各类招生工作材料,包括招生简章、招生方案、招生领导小组、录取学生名单、公示情况等。
(二)严格控制班额
各学校要严格落实国家教育部、省教育厅、市区教育局《消除义务教育大班额工作实施方案》有关规定,加强学籍管理,坚决防止产生新的大班额。为了保障充足的适龄儿童学位,结合我区实际,就学压力较大学校的班级学生数可控制在55人以内。对超出招生计划的学校将予以严查,超计划学生不予注册学籍。严禁出现人籍分离、空挂学籍、学籍造假等现象。
(三)严格控制择校
严禁违规跨区域、跨片区招生,即户籍是城关区、安宁区和西固区的适龄儿童原则上不得在七里河区入学。严格执行“凡小学阶段择校入学的学生小升初不得享受对口划拨”和“凡初中阶段择校入学的学生中考不得享受优质高中对口分配名额”政策,严格控制学生非正常流动。如果对口学校招生计划已满,由区教育局招生办公室调配入学的学生不认定为择校生。
(四)严格均衡编班
各学校要严格落实均衡编班规定,均衡配置校内教育教学资源,确保各班级生源结构均衡、师资配备均衡、办学条件均衡。不准举行任何名义的新生摸底考试,不得以任何名义分设重点班、实验班。
十二、措施保障
(一)提高重视程度
各校要高度重视义务教育招生入学工作,切实提高政治站位,强化义务教育主体责任,严格按照《义务教育法》《未成年人保护法》《甘肃省义务教育条例》等法律规定,统筹规划,合理调用教育资源,及早行动、克服困难、多措并举,全力保障适龄儿童少年接受义务教育的权益,认真做好学校的招生入学工作,确保不落一人、应入尽入。
(二)加强组织领导
各校要高度重视招生入学工作,切实提高政治站位,加强组织领导,强化主体责任,严格按照《义务教育法》《未成年人保护法》等法律规定,全力保障适龄儿童接受义务教育的权利。区教育局将成立信访、纪检、安全等部门共同参与的招生领导小组,全程保障我区的招生工作顺利进行。各校也须相应成立招生领导小组,加强矛盾风险摸排和应急反应机制建设,对招生工作重点、热点和难点问题提前制定风险防控预案,及时发现并妥善处置苗头性、倾向性问题,防止出现群体性事件,确保社会和谐稳定。
(三)强化预警机制
学位紧张的城区学校要建立学位预警机制,出现常住人口中适龄儿童逐年增加、学位供给紧张的情况,及时向社会发布预警提示,加强宣传解读,合理引导家长预期。招生期间对区域内可能存在大班额问题的学校进行预警提示,坚决防止产生新的大班额。
(四)加强控辍保学
各学校要切实履行义务教育控辍保学法定职责,健全责任体系,认真落实联控联保工作机制,建立失学辍学适龄儿童工作台账,加强学校、家庭育人环境创设,确保学生“劝得回、留得住、学得好”,持续常态化开展工作。严厉查处社会培训机构以“国学班”“读经班”“私塾”等形式替代义务教育的非法办学行为。父母或者其他法定监护人无正当理由未送适龄儿童入学接受义务教育造成辍学,情节严重或构成犯罪的,依法追究法律责任。同时,各学校积极接收持有延缓入学申请批复的超龄儿童入学。
(五)加强学籍管理
各学校要强化学生学籍管理,及时掌握学生流动情况,严格实行“一人一籍,籍随人走”。招生工作结束后,要及时在电子学籍管理系统完成小学新生学籍信息录入工作和初中新生学籍转接工作。严格控制学生择校或借读,严禁出现人籍分离、空挂学籍、学籍造假等现象,坚决制止任何学校空挂学籍或违规接收借读生,对违规跨区域招生、不符合转学规定、在校生超过核定规模的学校一律不予办理学籍注册和转接。
(六)规范收费行为
任何学校不得借招生之机,以任何名目收取政策规定项目和标准以外的任何费用。义务教育学校招生实行“零”收费。凯文中学和学府致远学校要严格执行物价部门批准的收费标准,不得擅自设立收费项目,提高收费标准,严禁跨学期收费。
(七)强化执纪问责
区纪委驻教育局纪检组、教育办要加强对辖区各校招生工作的监督管理,健全违规招生查处和责任追究机制,畅通举报和申诉受理渠道,主动接受社会监督。区纪律监察部门将全程参与和监督各项招生工作,对违反政策规定的行为及时予以纠正,对违纪违规的单位或个人严肃处理,对违规招生行为严肃追责。对因风险评估不到位、问题化解不积极、推诿扯皮、招生矛盾上交而造成家长上访等事件的学校,视情节轻重给予约谈、全区通报批评、追究相关人员责任等处理。
(八)加强政策宣传
义务教育招生入学工作涉及千家万户,备受社会各界广泛关注。各学校要大力推进“阳光招生”,积极做好宣传引导,及时主动通过报纸、广播、电视、网络、微博、微信等多种方式向社会公开义务教育招生政策,做好政策解读,情况介绍等工作,积极回应人民群众关切,营造良好工作氛围。农村学校要积极宣传建档立卡家庭经济困难学生免费政策和家庭经济困难学生资助政策。要总结推广招生工作的先进典型和成功经验,积极宣传老百姓身边的好学校,努力为每名适龄儿童接受公平而有质量的基础教育创造条件。



(兰州市七里河区教育局官方公众号)
相关新闻:2024年七里河区一年级招生政策解答
01.今年我区义务教育招生适龄儿童有什么要求?
小学招生:凡年满六周岁(2018年8月31日前,含8月31日出生)的本区户籍适龄儿童和符合条件的非本区户籍来兰人员适龄随迁子女。
02.今年我区一年级各校《招生简章》何时公布?
辖区各小学于6月24日至30日公示《招生简章》。学校《招生简章》要明确招生条件、招生范围、招生具体时间、招生办法、报名网址以及家长需提供的证件资料等。
03.今年我区一年级招生的时间是如何安排的?
(一)7月1日-7月5日,网上报名,各校在网上进行预审信息。
(二)7月6日-7月9日,学校现场审核证件。
(三)7月11日,学校对适龄儿童进行网上录取工作。
(四)7月12日-7月13日,区教育局对辖区内未被学校录取的适龄儿童进行调配。
(六)7月14日,公示新生名单,新生报名注册。
04.今年我区一年级网上报名需准备哪些证件资料?
(一)本区户籍的适龄儿童
需提供:本人户口簿和法定监护人在辖区内的房产证(或网签过的购房合同)等基本证明材料。特殊情况的如有户无房还需提供监护人在城市四区无房证明。
(二)本区乡镇特殊情况适龄儿童
因我区农村学校布局调整,居住地小学已整合撤并,家长在七里河城区务工且户籍是本区乡镇整合撤并小学区域内的常住适龄儿童。
需提供:原籍户口簿原件、城区房产证(购房合同或租房合同)、区拆迁办签订的拆迁协议或当地学校整合撤并证明(学校整合撤并证明由当地中心校出具)。
(三)优抚政策照顾对象适龄儿童
烈士子女、符合条件的现役军人子女、公安英模和因公牺牲伤残警察子女、国家综合性消防救援队伍人员子女、高层次引进人才子女以及其他符合条件的优抚对象。需提供:相关照顾文件和证件。
(四)外来务工随迁子女适龄儿童
需提供:原籍本人户口簿原件、现住地监护人居住证(《甘肃省暂住登记凭证》等无效)、房产证或租房合同。居住证办理截止时间:2024年6月30日(含)之前。
05.今年我区一年级招生录取顺序是怎样的?
学校按以下顺序审核证件并确认招生顺序:
(一)有房有户的适龄儿童(A类);
(二)有户无房第一类(个人户口)的适龄儿童(B类);
(三)有房无户的适龄儿童(C类);
(四)有户无房第二类(公共集体户口)的适龄儿童(D类);
(五)无户无房的适龄儿童(E类)。
06.义务教育适龄儿童是否可以推迟入学年龄或延缓入学?
本区户籍适龄儿童因身体状况需要延缓入学的,其父母或其他法定监护人应当提出申请,报区教育局教育办批准备案,可延缓入学。区外户籍适龄儿童可向当地教育主管部门提出申请备案延缓入学。
07.今年我区一年级招生政策性保障群体有怎样的招生政策?
(1)保障外来务工随迁子女入学。全力保障外来兰人员随迁子女入学。切实保障符合《居住证暂行条例》规定条件的随迁子女能在流入地接受义务教育、应入尽入。学校要实行随迁子女与本地户籍学生混合编班、统一管理,加强对随迁子女的教育管理服务,保障随迁子女平等接受义务教育。转学一般在学校开学前一周办理。只要学校有学位,学校不得拒收外来兰人员随迁子女入学。
(2)依法保障残疾儿童少年入学。积极推进融合教育,任何学校不拒绝接收具有接受普通教育能力的适龄残疾儿童少年随班就读;不能随班就读的残疾儿童少年,由区教育局协调安排开展送教上门服务。
(3)落实优抚对象等子女入学政策。对烈士子女、符合条件的现役军人子女、公安英模和因公牺牲伤残警察子女、国家综合性消防救援队伍人员子女、高层次引进人才子女以及其他符合条件的优抚对象,各校要依据相关政策和程序,妥善安排入学。可在城区小学入学报名招生系统“政策性保障”栏提出申请,经学校认定后入学。
08.报名时哪种情况需向学校提供无房证明?
户籍是我区,与祖辈在一个房产和户口上,父母双方均在城市四区无房产的适龄儿童家长需向报名学校提供无房证明。
09.居住证办理截止时间有何要求?
居住证办理截止时间为2024年6月30日(含)之前。
10.“六年一个学位”怎样理解?租房上学占用房东资源吗?
此政策于2019年起实施,只用于适龄儿童入学登记的住房,自入学登记起,六年之内只提供一个入学学位(符合计划生育政策除外)。外来务工随迁子女上学原则上租房上学不占用房东资源。
11.今年我区一年级招生未被录取的适龄儿童怎样入学?
参加了网上报名未被学校录取的适龄儿童,由录取学校给家长做出对应的解释说明。由区教育局招生工作办公室按“相对就近且有学位”的原则调配入学。保障所有报名的适龄儿童都能入学。对不服从调配的适龄儿童,区教育局招生工作办公室再不进行第二次调配,视为自愿放弃在七里河区公办学校入学资格。
12.适龄儿童报名时提供虚假材料的怎样处理?
适龄儿童报名时提供的材料应真实有效。对于提供虚假材料,破坏招生秩序,弄虚作假,有失诚信的,一经查实有弄虚作假的行为,同时视其情节做出处理:七里河区户籍儿童将不再享有片区学校的入学资格,由区教育局招生工作办公室按“相对就近且有学位”的原则统筹调配入学;随迁子女将不再享有七里河区学校入学资格。
13.今年我区一年级招生有无收费?
任何学校不得借招生之机,以任何名目收取政策规定项目和标准以外的任何费用。义务教育学校招生实行“零”收费。
14.今年我区一年级招生适龄儿童学籍如何管理?
各学校严格实行“一人一籍,籍随人走”。严格控制学生择校或借读,严禁出现人籍分离、空挂学籍、学籍造假等现象,坚决制止任何学校空挂学籍或违规接收借读生,对违规跨区域招生、不符合转学规定、在校生超过核定规模的学校一律不予办理学籍注册。
15.今年我区一年级是否能跨区域、跨片区招生?
今年我区一年级招生,严禁违规跨区域、跨片区招生,即户籍是城关区、安宁区和西固区的适龄儿童原则上不得在七里河区入学。严格执行“凡小学阶段择校入学的学生小升初不得享受对口划拨”和“凡初中阶段择校入学的学生中考不得享受优质高中对口分配名额”政策,严格控制学生非正常流动。
16.今年我区一年级招生信息家长如何知晓?
我区大力推进“阳光招生”,积极做好宣传引导招生工作,我局与区宣传部及时通过报纸、广播、电视、网络、微博、微信等多种方式向社会公示一年级招生政策,做好政策解读,情况介绍等工作,积极回应人民群众关切,营造良好的招生氛围。
17.今年我区一年级招生咨询电话有哪些?


18.今年我区一年级招生网址是什么?
2024年一年级招生系统电脑端登录网址:
https://qlhedu.yejuzhi.cn/
2024年一年级招生系统二维码:

兰州市西固区教育局官方公众号:西固区2024年义务教育学校招生工作实施意见
为深入贯彻落实党的二十大精神,落实国家和省、市对义务教育学校招生工作的管理要求,健全公平入学长效机制,根据《中华人民共和国义务教育法》《中华人民共和国民办教育促进法》《甘肃省义务教育条例》《教育部办公厅关于做好2023年普通中小学招生入学工作的通知》(教基厅〔2023〕1号)、《甘肃省教育厅关于做好2023年普通中小学招生入学工作的通知》(甘教基函〔2023〕6号)和《2024年兰州市义务教育招生入学工作实施意见》(兰教发〔2024〕39号)等法律法规及政策文件精神,结合我区实际,现就做好本区今年义务教育学校招生工作提出如下意见。
01
组织领导
小学招生工作由区教育局负责组织实施;初中招生工作由市、区教育局联合招办统一组织实施。
02
招生条件
(一)小学阶段
凡年满六周岁(2018年8月31日前,含8月31日出生)的西固区户籍适龄儿童和符合条件的持有西固区居住证的进城务工随迁子女适龄儿童必须依法注册入学,接受义务教育。
(二)初中阶段
凡西固区2024届小学毕业生、在外地就读需回户籍所在地升学的本区户籍小学毕业生及需到我区升学的符合条件的非本区户籍随迁子女小学毕业生均可免试升入本区初中学校。
03
招生原则
1.坚持免试就近。义务教育招生坚持“免试入学,相对就近”原则,小学采取划片入学,初中采取对口划拨入学。优先考虑人房户一致的学生,确保儿童在实际居住地周边入学。本年度继续执行同一学校片区内一套房产六年内只提供一个学位政策(同一户主符合计划生育政策情况的除外)。
2.坚持全纳平等。严格落实《义务教育法》《未成年人保护法》,依法保障每个适龄儿童平等接受义务教育权利,重点关注残疾儿童少年、特困家庭儿童少年、留守儿童少年、随迁子女等的入学情况。
3.坚持公正公开。招生政策、招生范围、招生程序、招生结果、咨询方式、监督通道等向社会全面公开,自觉接受社会监督。加强与学校、家庭和社会之间的相互沟通交流,做好招生政策的宣传与解释工作,塑造良好的教育形象。加强招生工作的全程监督监管,规范学校招生行为,确保招生机会公平、程序公开、结果公正。
04
招生时间
(一)小学阶段
我区小学招生方案于6月13日向社会公布,招生录取工作于7月15日前完成。
(二)初中阶段
我区初中招生工作严格按照市教育局《2024年兰州市义务教育招生入学工作实施意见》(兰教发〔2024〕39号)文件规定时间组织实施。
05
招生办法
(一)小学招生
1.招生时间:全区小学招生统一时间为7月1日--15日。各小学6月下旬在校门口公示网上注册报名方式、报名程序、报名时间、招生条件、招生片区、准备资料、咨询电话等信息。各小学要设置专门办事窗口,宣传、解释招生政策,接待群众来访,确保本校服务片区内的所有适龄儿童公平接受义务教育。
2.招生方式:2024年西固区采取网上报名加现场验证方式进行招生录取。招生系统继续采用根据报名信息自动锁定片区学校功能,部分多选一片区可根据实际需求选择学校。
3.招生顺序:各学校根据适龄儿童户籍和监护人房产情况,依据“人房户一致”优先原则,在划定片区内按招生类别顺次录取入学,确保适龄儿童公平公正接受义务教育。学位过于紧张的学校,如果A类无法全部容纳,则按适龄儿童成为A类的时间先后排序入学。其余类别有超出的,依次按成为该类别的时间先后排序入学。因学校招生计划已满无法接纳的学生,由区教育局和学校根据招生类别、排序情况等,调配到其它有学位的学校入学。
第一批次:西固区户籍儿童
(1)入学条件:按《西固区城区小学招生服务片区说明》就学,需提供入学儿童户口簿、父母或其他法定监护人房产证明(或房屋租赁证明)两项基本证明材料。包括兰州市不动产登记信息查询证明(以下简称有房、无房证明),情况特殊的还要准备结婚证、出生证明等备用材料。
(2)招生顺序:学校依据以下顺序招生。
第一顺序:A类有房有户儿童。指适龄儿童户籍在片区内监护人户籍上,户主和户籍所在房产所有人均为监护人。
第二顺序:B类有户无房第一类(个人家庭户口)儿童。指适龄儿童户籍随监护人在片区内祖辈(三代以内)户籍上,户主和户籍所在房产所有人为适龄儿童祖辈(三代以内),且父母在兰州市城市四区无房产。需提供父母双方无房证明。
第三顺序:C1类有房无户儿童。指适龄儿童户籍不在片区,但监护人在片区有房产。
第四顺序:D类学校撤并及西固户籍进城务工儿童。指因适龄儿童户籍所在地农村小学撤并,监护人在我区城区务工且城区无房。还需提供:监护人双方无房证明;户籍所在地村委会开具的监护人在我区城区务工证明,并加盖村委会公章。监护人已在城区购房的,按C1类购房所在片内学校报名入学。
第五顺序:E类有户无房第二类(公共集体户口、空挂户)儿童。指适龄儿童户籍在学校片区内(公共集体户口、空挂户),但监护人城市四区无房,暂时租住在片区内。需提供监护人双方无房证明。
第二批次:随迁子女
随迁子女录取以居住证为主要依据,需提供居住证、原籍户口簿及房产证明(或房屋租赁证明)。持有人须保证居住证地址与实际居住地址一致,如有出入,必须提前到公安机关修改。监护人在2024年7月1日前尚未领取到居住证,仅持有居住证领取凭证或暂住登记凭证的随迁子女不能在西固区申请入学,建议回原籍入学,待居住证办理好后,再办理转学手续。
(1)入学条件:需提供监护人(至少其中一人)西固区居住证、入学儿童户口簿、房产证或房屋租赁证明(租房的需提供监护人双方无房证明)等三项基本证明材料。
(2)招生顺序:学校根据学位空额,依据以下顺序招生。
第一顺序:C2类有证有房儿童。指监护人持有西固区居住证,片区内房产为监护人所有。
第二顺序:F类有证有社保租房儿童。指监护人持有西固区居住证,并在西固区缴纳社会保险(需提供西固区社会保险缴纳凭证),居住证所在位置和所租房屋在学校片区内。
第三顺序:G类有证租房儿童。指监护人持有居住证,居住证所在位置和所租房屋在学校片区内。
学校要依据国家省市相关政策法规及本《意见》精神,制定本校2024年招生工作方案,经区教育局审核同意后开展招生工作,各校方案于6月20日前将纸质盖章件报区教育局教育科审核备案,盖章电子版以PDF格式上报,由区教育局导入招生系统向社会公布。
4.招生要求:(1)因疾病或特殊情况需要延缓入学的,由其监护人提出申请,附医院证明或病历,报教育行政部门核准并备案。延缓期满后,应及时入学。(2)具有接受普通教育能力的持有残疾证的残疾儿童建议到临洮街学校特教班入学,或者到片区内普通小学随班就读,学校不得歧视或拒收。(3)适龄儿童报名上传至招生系统的各项材料应真实有效。为杜绝户口本造假,系统中户口信息、房产信息将分别与辖区派出所户籍信息、兰州市不动产事务管理中心房产信息进行真伪性比对核查。一经查实有弄虚作假的行为,一律视为非片区招生对象,取消本片区入学资格,由区教育局统筹安排入学。该生信息录入虚假信息库留存,对持有伪造或虚假入学资料的学生家长,以系统中上传的虚假信息照片为线索,依据《户口登记条例》第二十条和《治安管理处罚法》第五十二条移交公安部门依法给予治安管理处罚或者追究刑事责任。(4)各校通过政策性保障招收的入学学生名单,要进行汇总,并将享受政策的政策依据、相关证明材料等收齐后报区教育局小学招生工作领导小组审核同意后方可录取,不得擅自录取。(5)要求辖区所有学校(含市属小学和农村小学)都必须通过招生系统进行招生。对个别无法进行网上报名的家长,学校可视具体情况代报,但鼓励家长自己操作。一年级国网学籍录入人数和名单,将严格与招生系统录取人数进行比对。招生结束后,各校不得私自招生。各校不通过招生系统私自录取的学生,区教育局将不予审批该生学籍,市属小学将反馈至市教育局,并全区通报批评。
5.相关说明:(1)各学校招生按招生顺序依次招生(A,B,C1,C2,D,E,F,G),按顺序招满后,未招收的学生由区教育局按相关政策统筹安排,不服从调配的随迁子女视作自动放弃在西固区公办学校入学机会,回户籍地就读。(2)所有入学儿童必须在规定时间完成网上报名,7月5日后不再接受网上报名,未参加网上报名的学生纳入调配入学范畴。(3)各学区和未划定服务半径的学校仍按原片区招生。(4)为有效落实同一学校片区内一套房产六年内只提供一个学位(同一户主符合计划生育政策情况除外)的政策,要求家长网上报名时输入户籍、房产地址要与所持证件信息完全一致,与证件不一致的信息(如:**小区*号楼*单元等),不予审核。房产证上有不动产单元号的,需输入系统,以备准确核查房产信息。学校要加强审核,不合规的要让家长马上修改。招生系统将自动进行地址比对,提醒学位是否占用。(5)无房产证仅持购房合同的,合同中购房人必须为适龄儿童监护人,并同时出具购房机打发票原件和兰州市不动产登记信息查询证明,发票购房人名称与购房合同房产所有人必须一致。私下交易的购房合同,不予认可。(6)兰州市不动产登记信息查询证明必须是6月1日之后从兰州市不动产事务登记中心、甘快办APP、乡镇街道政务服务一体机等正规渠道查询打印,其他途径开具的房产证明均不予认可。(7)正在建设中的小区,已入住的(指已办理入住手续的),片区内学校可根据学位情况排序解决入学。未入住的,在实际居住地片区报名入学。正在建设中的小区,不列入划片招生范围,待建成后统筹划片。(8)根据市局“近郊四区学生不得跨区流动入学”的要求,不接收城关区、七里河区和安宁区户籍儿童在西固入学,请回户籍地入学。(9)各学校要规范学生信息采集,仅采集学生基本信息、家庭住址及家长姓名、联系方式等必要信息,严禁采集学生家长职务和收入信息。学生信息采集工作应在招生入学时一次性采集,不得利用各类APP、小程序随意反复采集学生相关信息。
6.照顾政策:依据《兰州市军人子女教育优待实施细则》《兰州市国家综合性消防救援队伍人员子女教育优待规定》《兰州市急需紧缺人才引进实施办法》等文件精神,驻地、住址或户籍在西固区的符合条件的军人子女,烈士子女,公安英模,伤残警察子女,国家综合性消防救援队伍人员子女,学科领军人才、带头人,创新创业人才子女,为强省会、强县域做出重大贡献人员子女,市、区政府认定或表彰的人才子女等,可在西固区小学入学报名系统“政策性保障”栏提出申请,经认定后,对意愿学校有学位的可调配照顾入学。由各招生学校认定的政策性保障儿童,应在现场审核后,将认定材料报西固区教育局小学招生工作领导小组复核,通过后方可录取。
(二)初中招生
1.区教育局根据“免试入学,相对就近,对口划拨、兼顾户口”的原则,制定本区初中招生工作的具体对口划拨方案,对口划拨方案经市教育局审批后,由市教育局统一向社会公布。
2.招生对口划拨分配依据为2023年9月28日上报市教育局备案的小学毕业生信息库。
3.根据国家和省厅政策要求,民办学校与公办学校同步招生,公民办学校在同一招生平台同时报名。民办学校按审批地管理原则在审批地范围内招生,优先录取本区户籍和本区学籍的适龄儿童少年。报名人数超过学校招生计划的,采取100%招生计划电脑随机派位录取。
4.各招生单位要严格执行招生计划和对口划拨方案,在规定时间内完成初中招生工作。未经教育行政部门批准,任何学校不得提前组织招生。兰州市城市四区的小学毕业生不允许跨区流动入学。
5.参加民办学校招生已被民办学校电脑派位录取的学生,不再参加统一的片内招生和划拨分配。未被民办学校录取的学生由辖区教育行政部门调配到公办学校入学。已被民办学校录取的学生,不得放弃录取;放弃录取的学生,由辖区教育行政部门统筹安排到其他公办学校入学,并不能享受优质高中招生名额对口分配政策。
6.下列几种情况的小学毕业生,其升学由市区联合招办统一调配:(1)2023年9月28日以后转入的学生;(2)民办小学参加地方升学的小学毕业生;(3)在外地(外区县)就读需回户籍所在地升学的小学毕业生;(4)在外地就读需到城市四区升学的符合条件的外来流动人口随迁子女小学毕业生。
第(1)类学生由所在学校汇总整理于5月18日前统一报辖区教育局备案。第(2)(3)(4)类学生携带户口簿(随迁子女携带原籍户口簿和居住证)、房产证或房屋租赁证明、从“全国中小学生学籍信息管理系统”打印的学生学籍基础信息表等证明、证件,于5月21日—5月23日到辖区教育局办理登记备案手续。
7.时间安排(见附件3)
06
招生规范
1.严格控制大班额。
各学校要落实教育部、省教育厅和市、区教育局有关规定,严格执行大班额消除计划。未经教育行政部门批准,各校不得随意扩大班数和超计划招收学生。全区中小学班额设置为每班上限54人,为提前谋划优质均衡,继续实施条件成熟的学校按每班45人招生,对超班额招收或者转入的学生,以及擅自招收的学生,审批不通过,不予建立学籍,不拨付公用经费。严禁出现人籍分离、空挂学籍、学籍造假等现象。
2.严格控制择校。
严禁违规跨区域、跨片区招收择校生。招生结束后,学校不得擅自招收已被其他学校录取的学生。严格执行“凡小学阶段择校入学的学生小升初不得享受对口划拨”和“凡初中阶段择校入学的学生中考不得享受优质高中对口分配名额”的政策,严格控制学生非正常流动。
3.严格均衡编班。
各学校要严格落实均衡编班规定,均衡配置校内教育教学资源,确保各班级生源结构均衡、师资配备均衡、办学条件均衡。不准举行任何名义的新生摸底考试,不得以任何名义分设重点班、实验班。
4.严格排序招生。
学校按顺序对各类儿童进行录取,严格按照招生日程安排,完成各类别学生的核查与录取;如因学位限制,无法将某一类别儿童全部录取,各校应依据该类别时间依次排序录取。并做好未录取学生家长的解释、疏导和分流工作,严禁工作简单粗暴,力争矛盾不出校,不上交。超计划及集体户、挂靠户、空挂户等“房户不一致”儿童由教育局调配至其它有学位的学校入学。
5.做好招生报备。
辖区各招生学校(含市属各小学)要按要求向西固区教育局小学招生工作领导小组报备各类招生工作材料,包括招生方案、招生领导小组名单、录取名单、公示情况说明等。
6.加强工作监管。
区教育局将在招生阶段联合区教育局纪检部门派督察组对学校招生工作进行督查,进一步加大对学校招生行为的监管;联合纪检监察、公安等部门继续开展打击“学托”“学贩”行动,维护招生秩序;对于在招生工作中违纪违规,造成不良影响或严重后果的学校,视情节轻重给予约谈、通报批评、追究相关人员责任等处罚。各校要畅通家长监督渠道,如学校门口张贴监督电话,及时公布录取名单等,确保招生工作公平、公正、公开。
07
保障措施
1.高度重视,强化领导。
切实加强组织领导,提高政治站位,强化义务教育主体责任,严格按照《义务教育法》《未成年人保护法》等法律规定,统筹区域规划,加快学校建设,合理调用教育资源,全力保障适龄儿童少年接受义务教育的权利,认真做好辖区所有义务教育学校的招生入学工作。成立招生、信访、纪检、安全等部门共同参与、全程保障的招生联合工作办公室,确保招生各项工作合法合规,安全有序进行。加强义务教育招生入学矛盾风险摸排和应急反应机制,对辖区内义务教育招生入学工作中的重点、热点、难点问题提前制定风险防控预案,及时发现并妥善处置苗头性、倾向性问题,防止出现群体性事件,确保社会和谐稳定。
2.严格规范招生行为。
严格执行和落实《兰州市中小学招生工作“十不准”》和《兰州市严格规范办学行为十项规定》等文件要求,严格执行招生计划,严格控制班额,严格按照招生办法和程序开展工作。严禁无计划、超计划招生,坚决不允许大班额招生;严禁招收已被其它学校录取的学生;严禁违规招收择校生或借读生。任何学校不得以任何理由拒绝正常划拨学生和按规定应接收的具有接受普通教育能力的残疾学生及流动人口随迁子女。各校要畅通举报渠道,对顶风违规招生行为及其他群众举报的问题认真核实查处。
3.加强学籍管理。
各校要严格执行“一人一籍、籍随人走”的规定,充分利用学籍信息管理系统遏制学生无序流动,严格控制学生非正常流动,严格控制学生择校或借读。各校应在学生入学之日起1个月内建立学籍,9月23日前完成新生国网学籍注册工作,向家长明确告知学籍注册对相关证件核对的要求和所产生的后果;同时家长须向各校承诺所持证件的真实、有效。
4.规范收费行为。
根据国家有关政策,对城乡义务教育学生免除学杂费、免费提供教科书,对家庭经济困难学生补助生活费。任何学校不得借招生之机,以“预定校服”等名义收取任何费用。
5.强化督查评估。
纪律监察部门将全程监督中小学招生工作。教育局将把各校招生的规范情况纳入年度学校目标考核和绩效评价体系,实行“一票否决制”。各学校要完善招生违纪举报和申诉受理机制,严肃查处违规违纪行为。对于造成不良影响或严重后果的学校,视情节轻重给予约谈、通报批评、追究相关人员责任等处罚。
6.做好人员分流。
在报名资格审核、入学登记等现场集中办公环节,要通过增加受理时段和服务窗口,分时段、分批次错峰预约等方式控制现场人数,防止人员聚集。
附件1
西固区城区小学招生服务片区说明
1.兰化一小:招收铁路以南,大坝市场以北,天鹅湖以西,寺儿沟排洪沟以东范围内的天鹅湖小区(13街区和福利二街以西的14街区)、22#街区(13-17号楼)、有机厂家属院、工农村(南、北)小区、虹丰家园、中鹏雅苑、临洮街石化小区的适龄儿童。
2.兰化三小:招收石化北站小区、五建西固小区东区西区、五建清水桥小区、天华院清水桥小区、西固交警大队家属楼小区,西固巷以北(交通银行联运五队小区、服务公司家属楼、糖酒公司小区、联发丽祥苑小区、蔬菜公司家属楼、医药公司家属楼、粮食局家属楼、石化动力厂家属楼、新陇城市广场和盛世花园);合水东路以北,西固中路以南,合水南路以东,玉门街以西片区的适龄儿童。其中迪威家园、制桶厂家属院和西固中路食品厂家属院可在兰西铁苑、兰化三小,二选一报名;五建西固小区东区西区、五建清水桥小区和新陇城市广场可在兰化三小、西固二小,二选一报名。
3.兰化四小:招收铁路以南,福利西路以北,福利二街(包括新陇嘉园)以东,山丹街市场以西区域。含东四小区(石化悦欣小区)、西四小区(石化四街区西)、盛福小区、3街区新盖(1-8号楼)、电厂一区、兰州石化职业技术学院家属院(西区)。以及福利西路以南范围的兰化22街区1—12号楼、23-25号楼,201、202号楼;3街区41—57号楼;兰化25街区以北182-186号楼,188、189号楼,191—200号楼;福利二街以东的14街区、十五街区片区的适龄儿童。
4.兰炼一小(福利二小):招收先锋路立交桥至三姓庄西路以东,深沟桥以西,马耳山、小坪山角以北(不含宏泽园,不含幸福小区),铁路以南片区的适龄儿童(含石化东苑小区;蓝馨花园A区9、11和29号楼,B区39至47号楼)。A类学生今年可直接选择在兰炼一小(福利二小)、兰炼一中附属实验学校二选一报名。
5.兰炼二小:招收牌坊路立交桥至三姓庄以西、福利东路以北的石化幸福小区、文化小区和辰光小区;牌坊路立交桥以东、福利东路以北的石化幸福小区;牌坊路立交桥以东、福利东路以南的石化幸福小区,石化南山小区和石化技术学院东区;蓝馨花园A区1至8号楼、10号楼和12至28号楼,B区30至38号楼所在片区的适龄儿童。A类学生今年可直接选择在兰炼二小、兰炼一中附属实验学校二选一报名。
6.西固一小:招收西固巷(东西向)以南,铁路以北,合水路以西,康乐路以东以及康乐路片区的适龄儿童。
7.西固二小:招收西固巷(东西向)以北,西固西路以南,合水路以西,康乐路以东;西固西路以北的宝龙小区、苗圃家属楼片区的适龄儿童。其中五建西固小区东区西区、五建清水桥小区和新陇城市广场可在兰化三小、西固二小,二选一报名。
8.福利一小:招收顶好商场以东(含城建开发小区),公园路以西,福利西路以南,环城南路以北(包括福源小镇)以及福利西路以北,铁路以南,水厂家属院、塑料三厂家属院以东、公园路以西片区的适龄儿童(含福利一小门前家铭小区,不含兰化一小和兰化四小片内学生)。其中福源小镇可在福利一小、九十一中,二选一报名。
9.福利三小:招收公园路以东,先锋路立交桥以西,铁路以南,石头坪、马耳山角以北(含宏泽园小区)片区的适龄儿童(不含兰炼二小片区)。A类学生今年可直接选择在福利三小、兰炼一中附属实验学校二选一报名。
10.玉门街小学:招收合水南路以东,玉门街(南北向)以西,铁路以北,合水东路以南以及玉门街(南北向)以东的经纬城、保利堂悦、西固人家三期御园片区的适龄儿童。其中百合苑、中鹏玥园和重邦康城可在玉门街小学、实验学校和万科水晶城小学,三选一报名;西固人家三期御园可在玉门街小学、万科水晶城小学二选一报名。
11.九十一中小学部:招收顶好商场以西,福利西路以南;寺儿沟以西,西柳沟铁路道口以东,大坪山角以北,铁路以南片区以及康乐路以西的兰储家园、精安家属院、康乐路五化建小区和康乐家园的适龄儿童。其中福源小镇可在九十一中、福利一小,二选一报名。
12.桃园中学小学部:招收化工街以北,石岗以东,高压阀门厂以西,黄河以南片区的适龄儿童。
13.实验学校:招收玉门街(南北向)以东,牌坊路以西(包括金城中心),铁路以北(不包括经纬城、保利堂悦、西固人家三期御园)片区的适龄儿童。其中百合苑、中鹏玥园、重邦康城可在实验学校、万科水晶城小学和玉门街小学,三选一报名;金色家园可在实验学校、二十一中和万科水晶城小学三选一报名。
14.二十一中小学部:招收牌坊路以东,铁路以北,陈官营桥以西片区的适龄儿童。其中金色家园可在二十一中、实验学校和万科水晶城小学,三选一报名。
15.西固区兰化二小:招收铁路以北,西柳沟铁道口以东,康乐路以西(不包括康乐家园、兰储家园和精安家属院),化工街以南片区的适龄儿童。
16.兰西铁苑小学(福利一小分校):招收西固中路以北,合水北路以东(不包括石化北站小区东区),玉门街北街以西片区的适龄儿童。合水东路以北,西固中路以南,合水南路以东,玉门街以西区域内的迪威家园、制桶厂家属院和西固中路食品厂家属院可在兰西铁苑、兰化三小,二选一报名。
17.一支路小学(兰炼二小分校):招收陈官营桥以东,铁路以北,深沟桥以西(不包括天庆国际新城)片区的适龄儿童。
18.兰炼一小天庆新城分校:招收天庆国际新城小区适龄儿童。
19.福利三小万科水晶城分校:招收万科水晶城小区、铁路以北玻璃厂小区、金色家园、春华苑、锦园和西固名苑适龄儿童。其中金色家园可在万科水晶城小学、实验学校和二十一中,三选一报名。百合苑、中鹏玥园和重邦康城可在万科水晶城小学、实验学校和玉门街小学,三选一报名;西固人家三期御园可在万科水晶城小学、玉门街小学二选一报名。
20.月牙桥小学:招收交警队以北,合水北路以西,清水北街以东,贾家堡、牟家堡,钟家河铁路以南,古浪路以东,西固西路以北(不包括宝龙小区)片区的适龄儿童。
附件2
西固区教育局小学招生工作领导小组
组长:瞿伟
副组长:马国荣、黄城武、华福春、陈芸
组员:张锋、李彦霖、陈鹏飞、李东升、王文军、石磊、张妙祯、徐肖娟、张志龙、马岩、陈贤德,各招生学校校长,局办、纪检、教育科、党建办、安全办等参与招生工作。
领导小组下设小学招生工作办公室,黄城武同志任办公室主任,张锋任副主任,负责组织协调全区小学招生的日常工作。
教育科:负责全区招生政策的制定、解读与实施,负责未入学学生的调配,指导、协调学校招生工作。
党建办:负责招生政策的发布,全区招生工作宣传与舆论引导,为招生工作营造良好的舆论环境。
纪检:负责监督、规范学校招生工作,维护招生纪律,接待处理群众投诉上访。
安全办:负责与公安、维稳、应急等部门协调,做好招生阶段学校及周边的秩序维护和安全保卫工作。
各学校:负责本校招生工作方案的制定和解读,落实主体责任,全面做好本校本片区学生的招生工作。积极配合教育科做好本片区未入学学生的分流、安置工作。严谨、规范、有序开展招生工作,确保招生工作公平、公开、公正。
附件3
2024年西固区小学一年级招生工作日程安排

附件4
2024年西固区初中招生工作日程安排

附件5
小学招生政策性保障入学儿童认定标准
为了将拥军优属、引进人才、表彰模范、精准扶贫等优抚政策落实到位,推动我区小学招生工作公平、公开、公正进行,依据国家省市相关文件精神,特制定本《标准》。
1.符合《兰州市军人子女教育优待实施细则》相关内容的军人子女。
2.符合《关于进一步加强和改进公安英烈和因公牺牲伤残公安民警子女教育优待工作的通知》相关精神的公安人员子女。
3.符合《兰州市国家综合性消防救援队伍人员子女教育优待规定》相关精神的综合性消防救援队伍人员子女。
4.西固区户籍的地方烈士子女。
5.符合《兰州市急需紧缺人才引进实施办法》相关内容的学科领军人物、学科带头人以及创新创业人才子女。
6.港、澳、台胞子女或受聘于西固地区的企业、高校等单位的外籍专家子女。
7.西固区户籍的全国、省、市级劳模子女。
8.为强省会、强县域做出重大贡献人员子女。
注:①其他特殊情况由招生工作领导小组根据有关政策确定。
②因上级政策调整等导致政策性保障入学对象或证明材料发生变化时,以上级补充发文为准。
③坚决杜绝弄虚作假,出具证明单位对证明真伪性及因此产生的问题负全责。
④照顾对象必须为适龄儿童监护人,祖辈或亲属不在照顾范围。

附件6
2024年小学招生调配入学办法
随着二胎政策儿童入学、户籍制度改革、城镇化进程进一步加快以及进城务工人口数量剧增等因素,2024年西固区部分小学招生工作形势严峻。为保证招生机会公平、程序公开、结果公正,让每个儿童能在相对就近的学校就读,依据市教育局《2024年兰州市义务教育招生入学工作实施意见》(兰教发〔2024〕39号)文件精神,现就小学调配入学工作作出如下安排。
一、调配主体
西固区小学入学调配工作由西固区教育局小学招生工作领导小组负责组织实施。
二、调配对象
1.入学当年片区学校招生计划紧张,无法在片区学校入学的西固区户籍儿童。
2.政策性保障入学儿童。
3.集体户、公共户、挂靠户、空挂户等各类“房户不一致”的儿童。
4.不符合六年一学位政策的西固区户籍儿童。
5.报考民办学校摇号入学未摇中归区需要调配入学的儿童。因故放弃民办学校入学的儿童。
6.随迁子女。
三、调配原则
1.均衡发展原则。入学调配是对《西固区城区小学招生服务片区说明》的一个有力补充,通过调配使各校生源数量和生源结构达到相对均衡。
2.全区统筹原则。入学调配主要依据全区学位空额情况,在全区范围内统筹调配入学。
3.分类、排序、调配原则。入学调配将依照批次、类别顺序及类别内部次序,由近及远调配到有空余学位的学校。
四、调配方法
1.当年招生计划紧张或招生计划空额较大学校。由西固区教育局小学招生工作领导小组依照调配原则,进行统筹调配。
2.符合《兰州市西固区小学招生政策性保障入学儿童认定标准》的儿童。由其父母或其他法定监护人在西固区小学入学招生系统上提出申请,经学校审核认定,西固区教育局小学招生工作领导小组复核后,即可按顺序原则自主招生;区委、区政府或教育局认定的政策性保障入学儿童,由教育局小学招生工作领导小组根据学位空额情况,统筹调配入学。享受照顾政策入学的适龄儿童,在意愿学校有空余学位的前提下照顾入学。
3.集体户、公共户、挂靠户、空挂户等各类“房户不一致”的儿童,不符合六年一学位政策的儿童,由教育局小学招生工作领导小组根据学位空额情况,依照调配原则指定入学。
4.随迁子女。有空余学位学校可根据学位空额,按顺序原则进行自主招生;无法自主招生的儿童由西固区教育局小学招生工作领导小组依据全区学位空额情况,依照调配原则指定入学。
5.进入调配的儿童由区教育局提供有空余学位的学校,给家长一次根据自己意愿选择就学的机会,选择后没有报到的学生,视为自动放弃西固区公办学位,不再重新调配入学。
五、具体调配方案
超出招生计划已无学位的学校未入学的前三类学生、持居住证购房的随迁子女、集体户、公共户、挂靠户、空挂户等适龄儿童和未入学的无房无户儿童,根据学校审核材料后的分类、排序情况,居住证地址,实际居住地和交通便利等情况,由近及远地调配到有空余学位的城区学校入学。
六、补充说明
依据本办法而制定的各学校生源调配方案旨在解决当年各校间生源数量、生源结构不均衡的问题,当年有效。不作为后期儿童入学的依据或参考。
附件7
各校和区教育局招生咨询电话

兰州市安宁区教育局官方公众号:【重要公告】兰州市安宁区2024年小学新生招生方案及划片范围
为促进义务教育优质均衡发展,推进阳光招生,健全公平入学长效机制,营造促进学生健康成长的良好教育生态,加快推进“教育入学一件事”落地见效,根据市教育局《2024年兰州市义务教育招生入学工作实施意见》精神和要求,按照“免试入学,相对就近”的原则,结合全区实际,特制定本方案。
一、基本原则
(一)坚持依法依规。对于年满6周岁(2018年8月31日前,含8月31日出生)的适龄儿童,必须依法免试注册入学,不得擅自以在家学习替代国家统一实施的义务教育。本区户籍的适龄儿童因身体状况需要延缓入学的,其父母或其他法定监护人应当提出书面申请,报区教育局教育股备案。全面取消不必要的证明条件,预防接种证明不作为入学报名前置条件,可在开学后及时要求学生提供。
(二)坚持全纳平等。残疾儿童接受义务教育的入学年龄根据实际可适当延迟。非本区户籍人员子女入学以居住证为主要依据,保证符合条件的随迁子女应上尽上,依法保障随迁子女、特困家庭子女、留守儿童少年平等接受义务教育。不得以任何形式的考试、变相考试等方式确定生源,严禁以各类竞赛、考试、证书等作为招生入学依据或参考。
(三)坚持公民同招。公办民办学校一视同仁(包括省、市属、事业单位办学校),义务教育阶段的民办学校与公办学校同步报名、同步开展招生、同步注册学籍。
(四)坚持公正公开。招生政策、招生范围、招生计划、招生程序、招生结果、咨询渠道等环节全部公开。保障招生机会公平、程序公开、结果公正。实现“教育入学一件事”全流程整合,确保线上认证户籍信息、居住证信息、不动产权证信息、社会保险参保缴费等信息,取得阶段性成效。各学校要规范学生信息采集,严禁采集学生家长职务和收入信息,入学时一次性采集,不得利用各类APP、小程序随意反复采集学生相关信息。规范招生行为,切实加强招生监督监管,严格按节点流程完成任务,整个招生过程主动接受监督。
(五)坚持分批录取。各学校将按照有户有房、有户无房、无户有房、无户无房原则,分“区内户籍儿童”和“区外户籍儿童”两个批次,按照各批次内规定顺序,规范有序进行录取。按顺序超计划未录取的适龄儿童全区统筹指定入学。
二、招生办法
(一)辖区小学招生对象、方式及时间
1.招生对象。招收年满6周岁(2018年8月31日前出生)的安宁区户籍儿童和符合条件的流动人口随迁子女。
2.招生方式。采取网上入学申请加现场验证方式进行招生录取。各学校会同公安、住建等部门采取联审核查机制审核相关信息。如果适龄儿童监护人自主进行网络申请有困难,也可委托学校设立的代办点代为申请。
3.招生时间。辖区省、市、区属及民办小学网络登记统一申请时间为6月24日8:00—6月28日20:00;现场资料审核时间为7月6日—7日;录取调配时间为7月8日—12日;辖区所有小学录取结果公布时间为7月13日11:00,注册报名时间为7月13日13:00。
(二)市属公办小学及民办小学招生办法
1.严格招生秩序。严禁无计划、超计划招生,严禁随意扩班、批量插班等以任何形式“掐尖”选生源。招生简章要报区教育局备案后方可正式发布,要实事求是,不得夸大宣传误导家长,严禁以不正当手段招揽生源。
2.规范招生流程。市属公办和民办小学在全区统一招生平台同时进行招生录取。监护人依据招生日程安排,扫码登录安宁区小学入学网络申请系统录入信息,上传相关证件或证明材料,进行网络入学申请;学校遵照录取办法组织网络审核和现场审核,审核通过后进行录取;若报名人数超过招生计划的,实行生源100%电脑随机录取;报名人数小于招生计划的,经市区教育局审批同意后,可适当扩大招收范围,但不得违规跨规定区域招生。电脑随机派位未被录取的学生,按时间节点到所在片区公办学校现场审核,若无空余学位,按照相对就近的原则统筹安排到其他公办学校;放弃电脑派位已录取的学生,由区教育局统筹安排入学,并视为非片区招生对象。
3.遵照录取办法。民办小学报名人数未超过学校招生计划的,则全额录取;报名人数超过学校招生计划的,优先满足安宁区(户籍)适龄儿童入学需求,录取方式参考本方案录取办法:分“区内户籍儿童”和“区外户籍儿童”两个批次。第一批次超过招生计划的采取100%电脑随机派位;第一批次录取未完成招生计划的剩余名额,将开启第二批次100%电脑随机派位;仍未完成招生计划的由学校向属地教育行政部门提出申请,可在审批机关管辖区域内适当跨县招生,不得跨设区的市招生。在秋季开学前可补录有就读意愿的外地回兰学生及外来随迁子女,但不得录取其他学校已录取的学生;市属公办学校按照历史沿革录取户籍在安宁区范围且在安宁区居住的适龄儿童,严格按招生流程审核录取;
市属及民办学校现场审核录取需在相关行政部门的监督下进行。由于行政区划调整(九合镇、忠和镇)区域内居民视安宁区户籍同等待遇。
(三)辖区省属、区属公办小学招生办法
各学校要依据本方案相关工作要求,制定本校招生方案,依照录取顺序类别按时间节点开展招生工作。省属事业高校所办小学不得拒绝片区内及符合条件学生(所属高校正式职工子女视为片内生),不得招收片区外学生。各小学自6月中旬开始,在校门口公示报名方式、报名流程、报名时间、网上报名申请端口、招生条件、招生片区、资料准备、咨询电话等信息。同时,需设置专门办事窗口,宣传、解释招生政策,接待家长咨询,确保本校招生范围内适龄儿童家长对招生政策应知尽知。
第一批次:区内户籍儿童
审核条件:按照本办法到片区学校审核资料,需提供本人户口簿、父母或其他法定监护人房产证或购房合同及机打发票、儿童预防接种证等基本证明材料原件及复印件,情况特殊的还要准备(在兰州市不动产登记事务中心网点打印)有(无)房证明、结婚证、出生证、户籍冻结证明等备用材料原件及复印件。
顺序1.A类 有户有房。适龄儿童户口在片区内监护人户籍上,且户口所在房屋所有人为监护人。
顺序2.B类 有户无房。适龄儿童为个人户口或户口随父母在片区内祖辈户籍上,户口所在房屋所有人为祖辈,且父母在城市四区无房产。
顺序3.C类 有户住公房。包括:①适龄儿童户口在片区内监护人户籍上,户口所在公房承租人为监护人。②户口随父母在片区内祖辈户籍上,户口所在公房承租人为祖辈,且父母在城市四区无房产。以上包括事业单位职工集体户口。
顺序4.D类 有房无户。适龄儿童因故未在片区内监护人自有房产上落户,监护人户籍属于片内户籍,且父母在城市四区无房产。
顺序5.E类 政策性保障。学校依据《2024年兰州市安宁区小学招生政策性保障入学儿童认定标准》相关标准进行认定,参照《政策性保障入学儿童类别及保障范围一览表》录取入学。
【注】符合要求的区内户籍儿童及监护人户籍房产在学校片区内的适龄儿童。各招生学校对照片区内户籍、购房及居住时间长短,根据学校招生计划的学位剩余情况顺序录取,若无学位由区教育局相对就近统筹调配入学。
对参加电脑派位未被录取儿童;在填报热点学校超出招生计划,落户时间较短的户籍儿童;房屋产权未达到30%以上的户籍儿童;不符合六年一学位政策儿童;挂靠户;个人空挂户(社会集体户)等各类“房户不一致”的儿童,由区教育局根据学校学位空额情况,依据户口办理时间和居住地址相对就近调配入学。
第二批次:区外户籍儿童
审核条件:需提供监护人在安宁区公安部门办理的居住证、原籍户口簿及房产(或租房)证明、儿童预防接种证(不作为前置条件)基本证明材料。已在安宁区购房、参加社保(监护人在安宁区购买的基本养老保险)的家庭还需准备房产证或购房合同及机打发票、基本养老保险缴纳凭证等备用材料。随迁子女录取以居住证为基本依据,持有人必须保证居住证地址与实际居住地址一致,如有出入,须提前到公安机关修改。情况特殊的需家长提供房地产交易中心打印的有(无)房证明。
顺序1.F类 有证有房有社保。监护人持有居住证、在安宁区购买住房且在其他区无房产并缴纳社会保险(需提供房产证明、社会保险缴纳凭证、提供兰州市不动产登记事务中心网点打印的有(无)房证明)。
顺序2.G类 有证有房。监护人持有居住证、在安宁区购买住房(需提供房产证明)。
顺序3.H类 有证租房有社保。监护人属于租房持有居住证、租房合同、缴纳社会保险(需提供在安宁区缴纳基本养老保险的凭证)。
顺序4.I类 有证租房。监护人属于租房持有居住证的随迁子女。
【注】符合要求的进城务工、随迁人员适龄子女。各招生学校按照在片区内购房、缴纳社会保险和居住时间长短,根据学校招生计划的学位剩余情况顺序录取,若无学位,由区教育局根据各区属学校学位剩余情况指定入学。
(四)注意事项
1.信息真实。监护人须保证所提供的信息及证明材料真实有效。否则,安宁区户籍儿童将丧失片区学校的入学资格,进城务工、随迁子女将丧失安宁区公办学校入学资格。
2.服从调配。不服从调配的各类房户不一致安宁“户籍”的将指定入学。不服从调配的非安宁户籍儿童视作自动放弃在安宁区公办学校入学,回户籍地就读。
3.一个学位。为有效落实同一学校片区内一套房产六年内只提供一个学位(以2019年及后入学数据库为准,同一户主符合计划生育政策情况除外),系统比对筛选出的不符合条件的适龄儿童由区教育局招生领导小组调配入学。
4.无房证明。无房人员需提供兰州市无房证明。提供的无房证明以近一个月内从兰州市不动产登记事务中心网点或该中心网络打印为准。
5.严控择校。辖区小学严格按照划片范围进行招生,适龄儿童填报审核学校只能按照片区学校(或派位学校)选择,凡是跨片区、跨区(即城关区、七里河区和西固区的适龄儿童原则上不得在安宁区就学)的择校生不享受小升初对口划拨政策,且属于调配对象。招生结束后学校不得擅自招收已被其他区或其他学校录取的学生。
6.酌情照顾。如果另有子女已经在区属公办小学入学就读其他年级,在学校核定学籍信息真实的情况下,可在现场审核时由家长申请“多子女照顾”,区属公办学校将在顺序录取且有学位的基础上酌情考虑。对参加电脑派位、省属事业办学、区属非片区招生对象不予考虑。若有双胞胎(多胞胎)子女参加电脑随机录取时,家长可在现场审核时自愿向学校提出“双胞胎(多胞胎)绑定”电脑随机派位录取申请。
(五)招生流程
1.系统测试预报名。为帮助广大适龄儿童家长尽快了解网络入学申请流程,在6月14日8:00时-16日20:00时,区教育局开展入学网络预报名测试工作。适龄儿童家长在规定时间及时登录系统,严格依据系统提示,进行数据填报及资料上传。预报名工作期间产生的各类信息将在预报名结束后全部清空,不会对儿童正式入学产生任何影响。
2.正式报名登记。正式网络入学申请时间于6月24日8:00时至6月28日20:00时。安宁辖区所有适龄儿童入学正式网络报名,各学校提前张贴公布二维码报名端口。监护人用手机登录安宁区小学招生报名系统,录入个人信息,根据户籍及居住地址确认片区审核学校。
3.网络资料审核及超计划学校电脑派位录取。6月24日至6月28日所有公民办学校进行网络填报资料预审核,期间对有问题的信息予以反馈,请家长及时关注报名端做好修改准备。电脑派位的学校现场资料审核时间为6月29日至30日,超计划电脑派位时间为7月4日,可于当日派位结束2小时后,在报名端查看信息,同时短信通知。派位未被录取的适龄儿童依据入学条件在7月6日至7日到所属片区学校现场资料审核。
4.片内区内户籍现场审核。7月6日,区内户籍的适龄儿童由其父母(或其他法定监护人)带领(现场只允许一人陪同),持全家户口簿、家庭实际居住地证明(房屋产权证或购房合同发票等)、预防接种证等材料,到片内学校现场审核资料、类别认定,学校依据落户时间、购房时间等因素对各类儿童进行排序认定,家长现场签字确认。
5.片内区外户籍现场审核。7月7日,区外户籍适龄儿童由其父母(或其他法定监护人)带领(现场只允许一人陪同),持户口簿、房产证、居住证、预防接种证等材料,到填报审核学校现场核验资料、类别认定。学校依据购房时长、社保缴纳时长、居住证签发时长等因素对各类别儿童进行排序认定,家长现场确认签字。
6.信息审核及录取。7月8日至12日各学校将户籍、居住证、房产等信息分别对接相关职能部门进行审核认定、排序录取。
7.公布入学名单。7月13日11:00时,各学校公布适龄儿童入学录取名单,家长在报名端查看录取信息,同时短信通知。
8.办理录取入学。7月13日13:00时,已录取的适龄儿童带电子录取通知书及签到码到录取学校办理入学报名手续,由学校在报名系统确认。不按现场确认时间来报到注册的学生,在片区学校学位已满的情况下,学校报备区教育局指定入学。同时,各学校将实际录取名单在招生系统确认备案。
未参加网络入学申请或2024年6月24日后户籍迁入安宁区的儿童,须在秋季开学前一周内提出申请,由区教育局招生工作领导小组调配入学。
(六)其他情况说明
1.金城实验小学(北京第二实验小学兰州分校)、东方学校在安宁区统一招生平台中进行报名招生,网络报名超计划将采取电脑派位随机录取。学校按照规定时间段进行网络审核、现场审核,若资料审核时有虚假情况,取消派位资格,学校留存佐证,调配至其他学校。区教育局统一组织电脑派位,录取过程全程录像,并邀请市区代表、纪检监察部门、公证部门、计算机专家、家长代表、招生学校代表、新闻媒体代表进行监督。电脑派位结果由主管教育行政部门及学校共同签字认可,派位结束后,家长在报名端查看录取信息,同时短信通知。
2.师大附小、交大附小、农大附中小学部在安宁区统一招生平台中进行报名招生。按计划招收所属高校职工子女,不得招收“联办、共建”等单位职工子女入学,不得无故拒绝片区内符合条件的适龄儿童入学。对于不按招生规定、不纳入统一平台所招学生将不予审批学籍手续。所属高校教职工及本单位直系适龄子女视为片内生,相关资料应由父母所在的高校及事业单位人事部门出具正式函件,由学校提前初审后报安宁区教育局审核备案。如有空余学位,将招收本片区内在籍居民子女及进城务工随迁子女,也视为片内生,不得跨区招生。
3.辖区所有小学一年级招生工作结束后,在系统中确认实际录取名单,认定为非片区招生的在招考系统中标注备案,其毕业时不享受对口初中划拨政策,由市区两级联合招办调配入学。
(七)辖区各小学招生计划
根据2024年摸底掌握的小学适龄儿童数据及毕业班数,结合各小学可提供学位情况,全区小学共下达招生计划112个班5310人,其中区属学校90个班4160人,省属事业单位办学10个班550人,市属办学8个班320人,民办学校办学8个班280人。
三、小学招生报名端口



四、招生划片范围
为了全面贯彻《义务教育法》,促进义务教育优质均衡发展,本着相对就近的入学原则,在近几年小学招生划片范围的基础上,2024年通过对本区适龄儿童摸底统计、实地调研及按照历史沿革并征求各学校意见,现对安宁区小学招生划片范围做如下规定,请各学校按照划定范围认真做好招生工作。
(一)区属小学招生范围
1.招生学校:滨河小学
招生范围:东至黄河水岸颐园、洄水湾,西至关山沟--安宁东路--十里店东街(含安宁庭院),南至北滨河路,北至大青山区域内的所有街道企事业单位在籍居民子女及进城务工随迁子女。
2.招生学校:十里店联校(东校区招收低年级部)
招生范围:东至关山沟--安宁东路--十里店东街,西至十里店粮站路口--安宁东路--中和教育世家(不含中和教育世家)--十里店南街--建宁路--和平路(含省委党校),南至北滨河路,北至大青山区域内的所有街道企事业单位在籍居民子女及进城务工随迁子女。
3.招生学校:培黎小学
招生范围:东至十里店粮站路口--安宁东路--中和教育世家(含中和教育世家),南至中和教育世家--建宁路,西至大青沟,北至大青山区域内的所有街道企事业单位在籍居民子女及进城务工随迁子女。
4.招生学校:水挂庄小学
招生范围:东至大青沟,西至学府路,南至安宁西路,北至大青山区域内(含东兴佳苑、赵壁洼村)的所有街道企事业单位在籍居民子女及进城务工随迁子女。
5.招生学校:孔家崖第一小学、孔家崖第二小学
招生范围:东至大青沟--和平路(不含省委党校),西至学府路--岩子街(含消防教导队、时代星空、嘉盛宁和园、银河家园),南至北滨河路,北至安宁西路区域内的所有街道企事业单位在籍居民子女及进城务工随迁子女。
注:为了缓解孔家崖第一小学、孔家崖第二小学片区招生压力,给家长提供就近入学选择的机会,今年孔家崖第一小学、孔家崖第二小学片区适龄儿童根据入学条件可选择孔家崖第一小学、孔家崖第二小学或银滩路小学填报。(双片区单项选择)
6.招生学校:兰飞小学
招生范围:东至学府路,西至长风街,南至建宁东路,北至兴安路(含亚泉湾)区域内的所有街道企事业单位在籍居民子女及进城务工随迁子女。
7.招生学校:万里小学
招生范围:东至学府路,西至万里家属院西区(以长风电子科技公司为界、含法大家园、电力科学研究院),南至兴安路(不含亚泉湾),北至北环路以南区域内的所有街道企事业单位在籍居民子女及进城务工随迁子女。
注:为了缓解万里小学片区招生压力,给家长提供就近入学选择的机会,今年万里小学片区适龄儿童根据入学条件可选择万里或长风小学填报。(双片区单项选择)
8.招生学校:银滩路小学
招生范围:东至万新南路--刘电小区--岩子街(含刘家峡水电厂小区、热电有限公司小区、兴兰阳光里、明居印象、天居·锦河丹堤、众邦金水湾),西至兰亭雅居--省科技馆西端(含省科技馆)--中海凯旋门东区(含中海凯旋门)--甘农大校园(不含甘农大校园),北至安宁西路,南至北滨河路区域内的所有街道企事业单位在籍居民子女(含宝兴庄居民子女)及进城务工随迁子女。
9.招生学校:阳光小学
招生范围:东至银滩桥,西至通达街,北至富强路,南至北滨河路(不含众邦金水湾)区域内的所有街道企事业单位在籍居民子女及进城务工随迁子女。
10.招生学校:长风小学
招生范围:东至长风公园路--长风电子科技公司(含长风电子科技公司)--植物园,西至桃林路(桃林路新修路接北环路,不含桃林村),南至安宁西路,北至北环路植物园区域内的所有街道企事业单位在籍居民子女及进城务工随迁子女。
11.招生学校:崔家庄小学
招生范围:东至桃林路--王府饭店,西至莫高大道--莫高大道北延伸路段,北至北环路(含桃林村),南至建宁西路区域内的所有街道企事业单位在籍居民子女及进城务工随迁子女。
12.招生学校:刘家堡小学
招生范围:东至甘农大校园(含甘农大校园)--中海凯旋门东区(不含中海凯旋门),西至深安大桥,北至银安路,南至北滨河西路区域内的所有街道企事业单位在籍居民子女及进城务工随迁子女。
13.招生学校:吉杰小学
招生范围:东至省科技馆西端(不含省科技馆),西至莫高大道(含幸福家园),北至建宁西路,南至北滨河路区域内的所有街道企事业单位在籍居民子女及进城务工随迁子女。
注:为了缓解吉杰小学片区招生压力,给家长提供就近入学选择的机会,今年吉杰小学片区适龄儿童根据入学条件可选择吉杰小学或刘家堡小学填报。(双片区单项选择)
14.招生学校:海亮小学
招生范围:海亮滨河壹号小区内的所有在籍居民子女及进城务工随迁子女。
注:为了缓解海亮小学片区招生压力,给家长提供就近入学选择的机会,今年海亮小学片区适龄儿童根据入学条件可选择海亮小学或崔家庄小学填报。(双片区单项选择)
15.招生学校:安宁堡小学
招生范围:东至莫高大道(不含幸福家园)--桃林村(不含桃林村),西至咸水沟,南至北滨河路,北至仁寿山区域内的所有街道企事业单位在籍居民子女及进城务工随迁子女。
注:为了缓解安宁堡小学片区招生压力,给家长提供就近入学选择的机会,今年安宁堡小学片区适龄儿童根据入学条件可选择安宁堡小学或碧桂园小学(暂定名)填报。(双片区单项选择)
16.招生学校:碧桂园小学(暂定名)
招生范围:碧桂园小区内的所有在籍居民子女及进城务工随迁子女。
17.招生学校:华中师范大学安宁附属实验学校
招生范围:咸水沟以西安宁区域内的所有街道企事业单位在籍居民子女及进城务工随迁子女。
18.九合镇区域
招生学校:九合中学、瞿家尖小学、高山小学、朱家井学校
招生范围:所属区域内所有街道企事业单位在籍居民子女及进城务工随迁子女。
19.忠和镇区域
招生学校:崖川小学
招生范围:所属区域内所有街道企事业单位在籍居民子女及进城务工随迁子女。
20.福源新城区域
招生学校:安宁区第一中学北校区(暂定名)
招生范围:福源新城区域内所有街道企事业单位在籍居民子女及进城务工随迁子女。(遇到超计划情况,优先保障万科业主子女入学)
注:安宁区第一中学(本部)因近几年超负荷招生已无法提供教室资源。福源新城区域学生统一安排到安宁区第一中学北校区(暂定名)就学。
(二)驻区小学招生范围
1.省属小学
招生学校:师大附小、交大附小、农大附中
招生范围:所属大学校园内教师职工子女及校园内本区户籍学生、进城务工随迁子女。
2.市属小学
招生学校:兰州金城实验小学(北京第二实验小学兰州分校)
招生范围:户籍在安宁区范围且在安宁区居住的适龄儿童。
3.民办小学
招生学校:兰州东方学校
招生范围:户籍在本区的适龄儿童及依法取得本地居住证的随迁子女。
五、安宁辖区小学2024年招生划片范围示意图

六、安宁辖区2024年各小学招生咨询电话

