


中央农村工作领导小组办公室
国家乡村振兴局
关于公布国家乡村振兴重点帮扶县名单的通知
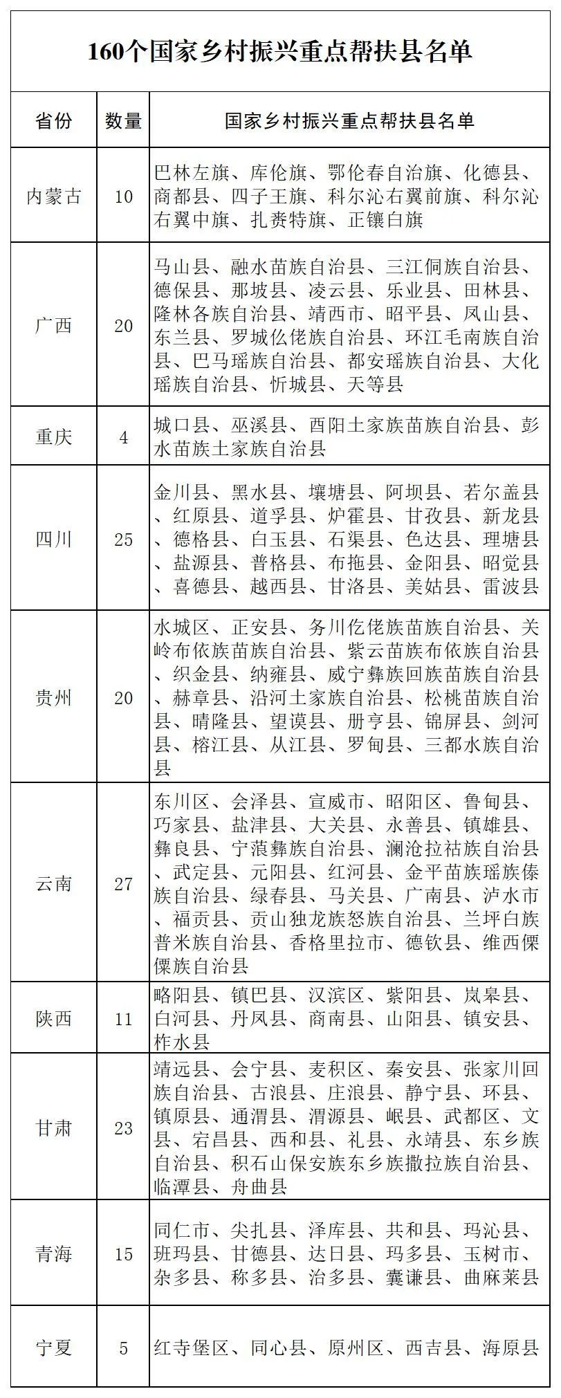
根据党的十九届五中全会精神、中央农村工作会议精神和《中共中央、国务院关于实现巩固拓展脱贫攻坚成果同乡村振兴有效衔接的意见》安排部署,中共中央办公厅、国务院办公厅印发有关文件,西部10省区市综合考虑人均地区生产总值、人均一般公共预算收入、农民人均可支配收入等指标,统筹考虑脱贫摘帽时序、返贫风险等因素,结合各地实际,确定了160个国家乡村振兴重点帮扶县,经中央农村工作领导小组批准同意,现予以公布。
各有关省区市要认真贯彻党中央、国务院决策部署,强化政策倾斜,加强监测评估,集中支持做好巩固拓展脱贫攻坚成果同乡村振兴有效衔接工作,让脱贫基础更加稳固、成效更可持续。
中央农村工作领导小组
国家乡村振兴局办公室
2021年8月27日
160个国家乡村振兴重点帮扶县名单

来源丨国家乡村振兴局(版权归原作者所有,如有侵权请联系删除)
编辑丨李鑫
(中国甘肃网公众号)