


原标题:规划1200个学位!兰州九州将新建一所初中学校
奔流新闻讯(首席记者 张鹏翔)近日,备受关注的兰州九州北新建中学项目迎来关键进展。兰州市公共资源交易中心发布该项目施工资格预审公告,标志着这一民生工程正式进入全面建设阶段。项目概算总投资约1.18亿元,计划于2026年3月31日开工,2027年4月30日竣工。
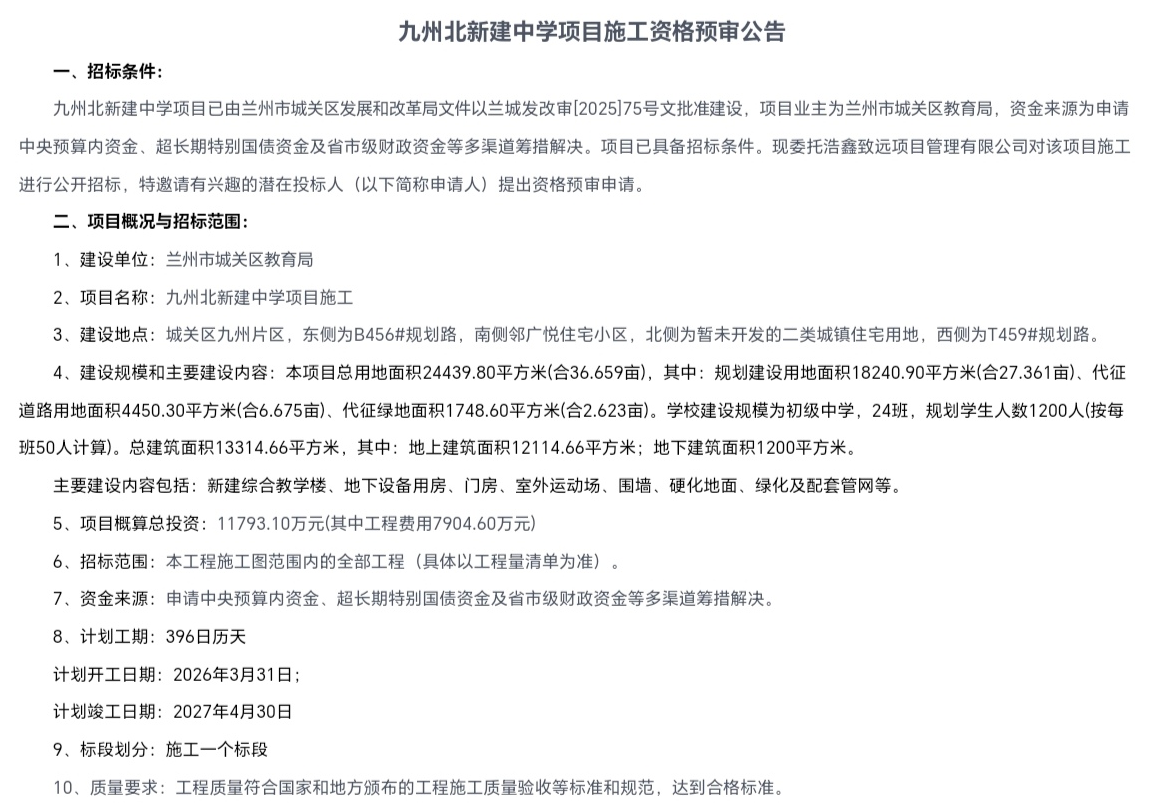
该项目由兰州市城关区发展和改革局批准建设,项目业主为兰州市城关区教育局,资金来源为申请中央预算内资金、超长期特别国债资金及省市级财政资金等多渠道筹措解决。

根据公告,该项目选址城关区九州片区,具体位于东侧B456#规划路、南侧邻广悦住宅小区、北侧为暂未开发的二类城镇住宅用地、西侧T459#规划路。项目总用地面积24439.80平方米(约36.66亩),其中规划建设用地面积18240.90平方米(约27.36亩),代征道路用地面积4450.30平方米,代征绿地面积1748.60平方米。
学校建设规模为初级中学,规划24个教学班,按每班50人计算,建成后可容纳学生1200人,总建筑面积13314.66平方米。主要建设内容包括新建综合教学楼、地下设备用房、门房、室外运动场、围墙、硬化地面、绿化及配套管网等。项目概算总投资11793.10万元,其中工程费用7904.60万元。
本次施工招标划分为一个标段,与此同时,项目监理招标也已启动。浩鑫致远项目管理有限公司受兰州市城关区教育局委托,对项目监理进行公开招标。资格预审工作已于2026年2月13日在兰州市公共资源交易中心城关分中心完成,目前进入后续招标阶段。
九州片区作为兰州市重要的城市拓展区域,近年来住宅小区陆续建成交付,人口快速集聚,但初中教育资源长期相对短缺。兰州九州北新建中学项目的规划落地,正是针对这一现状实现了精准补位。
学校选址于九州核心居住片区,建成后将便于周边居民子女就近入学,有效缓解周边适龄学生的就学压力,与区域内规划的小学形成教育衔接,进一步完善九州片区的基础教育链条。
(奔流新闻)